为深入贯彻落实“百千万工程”战略部署,积极响应国家关于防范非法集资的号召,营造良好的金融环境,梅州市财政局、梅州金融监管分局、人民银行梅州市分行、梅州市司法局,于5月23日在梅州万达商业广场举办2025年梅州“防范非法集资”优秀文艺节目展演活动选拔赛。此次活动不仅是一场文艺的盛宴,更是梅州金融系统工作人员展现专业素养、创新能力和社会责任感的重要舞台,为梅州金融高质量发展注入新的活力。


群英荟萃
以艺战“非”显担当
选拔赛现场,来自梅州市辖区内各商业银行、保险公司等金融机构的精英团队齐聚一堂,他们脱下职业装,化身文艺战士,以小品、快板、相声、歌舞等多元形式,将防范非法集资及其他金融普及知识融入生动有趣的表演中。中国邮政储蓄银行梅州市分行的创意类小品《2025版千年等一回》通过改编中国古典传说,以幽默诙谐的情节,揭示了非法集资“高回报、低风险”背后的谎言,让观众在笑声中认清非法集资的欺骗性和危害性;中国建设银行股份有限公司梅州市分行的快板《快板声声防非记》则以朗朗上口的节奏,将“四看三思等一夜”的防范技巧编成顺口溜,现场观众纷纷跟着节奏拍手跟读,气氛热烈。


这些节目不仅展现了金融从业者的多才多艺,更体现了他们扎根一线、服务民生的初心。据了解,本次活动自报名阶段启动以来,就得到了全市各金融机构的积极响应。各机构纷纷组织一线金融从业者从自身工作出发进行节目创作,确保节目内容贴近实际、贴近群众。中国工商银行梅州分行工作人员表示:“我们创作的灵感都来源于日常工作中遇到的案例,希望通过表演让更多人了解非法集资的套路,守护好自己的‘钱袋子’。”

创新形式
金融宣教入人心
本次选拔赛不仅是才艺的比拼,更是金融宣教模式的创新探索。活动以“金融助力百千万 防非护航谱华章”为主题,鼓励参赛队伍结合时下热点,以新颖、生动的方式传达防范非法集资信息。除了传统文艺形式,还有机构尝试将金融知识融入情景剧、舞台剧等沉浸式表演中,让观众在情景体验中提升风险防范意识。梅州市财政局相关工作人员表示:“防范非法集资是一项长期性、系统性工程,需要政府、金融机构、媒体和公众的共同努力。我们希望通过此次活动,创新宣传方式,提升公众金融素养,共同筑牢防范非法集资的防火墙,为梅州金融高质量发展营造良好的社会环境。”


这种“文艺+金融”的宣教模式,打破了传统说教式宣传的局限,让金融知识更加通俗易懂、深入人心。现场观众纷纷表示:“这样的宣传方式既有趣又有用,让我们在轻松愉快的氛围中学到了防范非法集资的知识。”
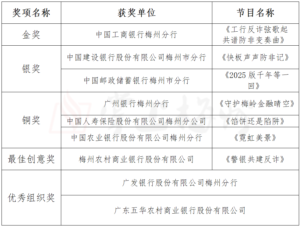
经过激烈的角逐,评委通过现场打分,并结合多方意见,最终评选出金奖1名、银奖2名、铜奖3名,还有最佳创意奖1名和优秀组织奖2名,获奖节目名单如下:

据悉,参评的优秀节目将通过《梅州日报》、掌上梅州APP等渠道开展网络投票,形成线上线下联动宣传的强大声势,选拔出的获奖节目还将于6月份进行集中汇报演出,持续扩大活动影响力。
图文/ 梅州日报记者:钟文丽
编辑:张晓珊
审核:张英昊
请输入验证码