为纪念毛泽东等老一辈革命家为雷锋同志题词60周年,深入宣传贯彻习近平总书记近日作出的重要指示精神,广泛践行和弘扬社会主义核心价值观,大力践行和弘扬“雷锋精神”,市文联、市文艺志愿者协会今年将用文艺的形式推动新时代学雷锋志愿服务发展,联合各县(市、区)文联、市各文艺家协会共同开展“书写新时代雷锋故事——梅州市‘艺心联百村’千名文艺志愿者下乡服务大行动”主题活动。
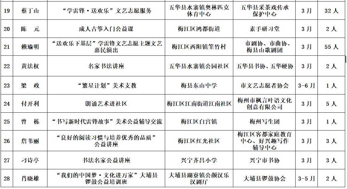
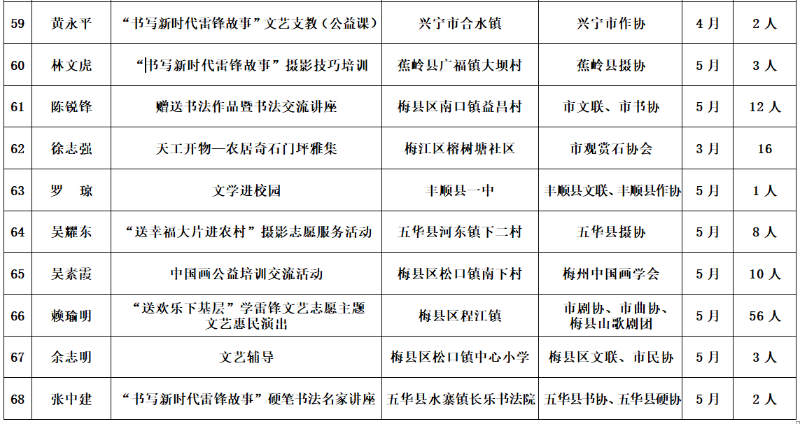
此次活动面向全市广大文艺工作者发出倡导后,得到了热烈响应。截至3月5日12时,已收集到209项学雷锋活动,覆盖100多个镇村,共计2000多名文艺工作者参与全年学雷锋行动;活动内容涵盖文学、戏剧、摄影、曲艺、书法、美术、民间文艺等12个文艺类别。此次活动号召广大文艺工作者“文艺返乡•反哺家乡”到自已所在家乡的学校、村镇、企业等地,采用慰问演出、文艺讲座、辅导培训、展览展示、文艺支教、网络互动等多种形式,开展内容丰富的学雷锋文艺志愿服务活动。
书写新时代雷锋故事——梅州市“艺心联百村”千名文艺志愿者学雷锋下乡服务项目汇总表






















梅州日报记者:王玉婷
编辑:罗欢欢
审核:练海林
请输入验证码