定了!十九张图带你看党和国家机构改革方案

近日,中共中央、国务院印发了《党和国家机构改革方案》。通过19张图,一起了解↓↓↓

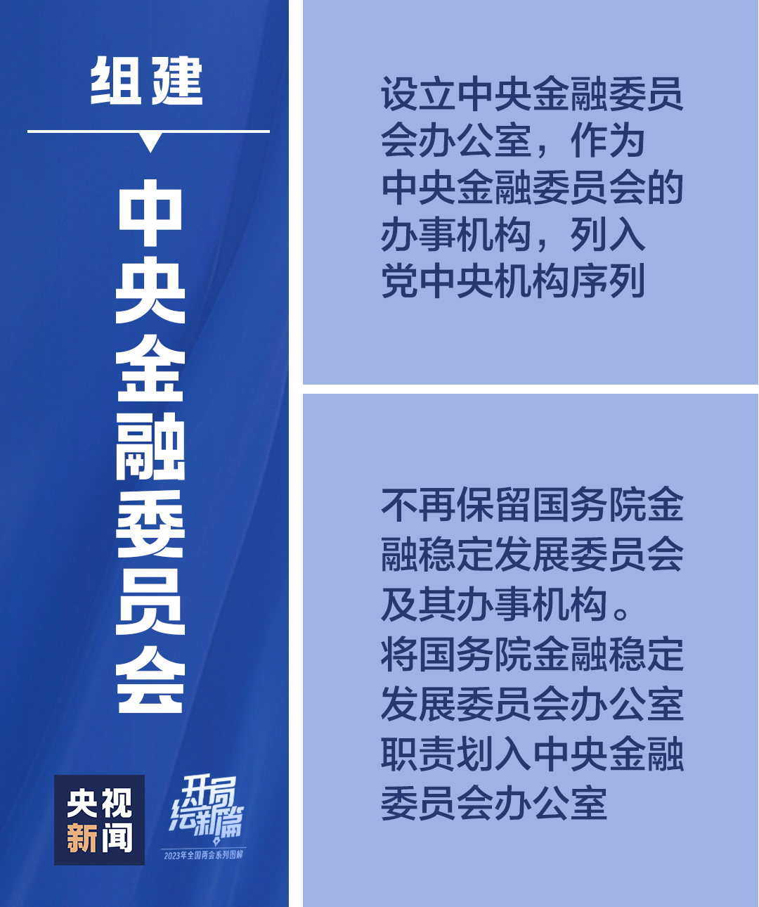
深化党中央机构改革





深化全国人大机构改革

深化国务院机构改革











深化全国政协机构改革

优化机构编制资源配置

编辑:罗欢欢  曾佩琳(实习)

审核:张英昊

评论一下
评论 0人参与,0条评论
还没有评论,快来抢沙发吧!
最热评论
最新评论
已有0人参与,点击查看更多精彩评论