掌上梅州讯 日前,蕉岭县教育局发布《2023年寒假参加校外培训致家长的一封信》 ,信中表示,自“双减”政策实施以来,该县“双减”工作稳妥有序推进。同时,信中提醒广大家长要遵循教育规律和孩子成长规律,树立科学的教育观和成才观,理性规划孩子未来发展,理性看待参加校外培训的作用。此外,信中还倡导家长能够抽出更多的时间和精力陪伴孩子,让孩子在亲情中幸福成长。该信全文如下:
尊敬的各位家长:
“双减”政策实施以来,我县“双减”工作稳妥有序推进,校外培训综合治理、减轻中小学生校外培训负担得到了广大家长朋友的理解和支持,在此向您致以衷心感谢!
为深入贯彻落实党中央、国务院决策部署,巩固前期校外培训治理工作成果,保障您和孩子的利益不受损害,请您不要盲目、过度为孩子安排校外培训,在此温馨提醒大家:
一、树立正确教育理念
孩子的学业成长,关键是让孩子专注课堂学习,养成独立思考的习惯,提高自主学习的能力,过重的校外培训负担不利于学生身心健康成长。真诚希望家长朋友遵循教育规律和孩子成长规律,树立科学的教育观和成才观,理性规划孩子未来发展,理性看待参加校外培训的作用,不盲目攀比、跟风,自觉抵制幼小衔接班、小升初衔接班等超标超前的违规培训活动,切实减轻孩子校外培训负担。
二、坚决拒绝违规培训
寒假期间,请不要参加任何形式的学科培训,不参加教育咨询、校外托管、个人工作室等开展的违规学科培训;不参加各种“一对一”“一对多”“家政服务”“住家教师”“高端家政”“众筹私教”“研学”等隐形变异的学科类违规培训;不参加非学科类培训机构以“素质拓展”“思维训练”等名义超范围组织的学科培训;如发现校外培训机构在寒假期间组织学科类培训等违规行为,请及时向县教育局举报,举报电话:0753-7877610。
三、审慎选择培训机构
寒假期间,家长和学生如确有非学科类培训需求,请理性选择培训机构。一看“是否证照齐全”,校外教育培训机构应同时具有有效的《中华人民共和国民办学校办学许可证》和《营业执照》(或《民办非企业单位登记证书》),具体的机构信息可在“全国校外教育培训监管与服务综合平台”(https://xwpx.eduyun.cn)的“校外培训家长端”APP查询;二看“是否具备从教资质”,即从事培训的教师具有教师资格证书或职业技能证书并张贴在校外培训机构显著位置;三看“是否收费公示上墙”,即收费项目、标准等应在校外培训机构显著位置公示。线下培训结束时间不得晚于20:30,不得留作业。
四、警惕缴费优惠陷阱
培训机构不得一次性收取或以充值等形式变相收取时间跨度超过3个月或60课时的费用,且费用金额不得超过5000元。请家长务必抵制校外培训机构以各种优惠、折扣、送课等方式诱导超标超期缴纳费,索要正规票据,以防校外培训机构出现“卷款跑路”“退费难”等问题。此外,请您积极配合培训机构做好有关疫情防控工作,教育孩子加强自我防护,戴口罩、勤洗手。
寒假期间,希望各位家长抽出更多的时间和精力陪伴孩子,让孩子在亲情中幸福成长!同时,如发现校外培训机构有违反“双减”政策规定的培训行为,请及时向我局或相关审批监管部门投诉举报。
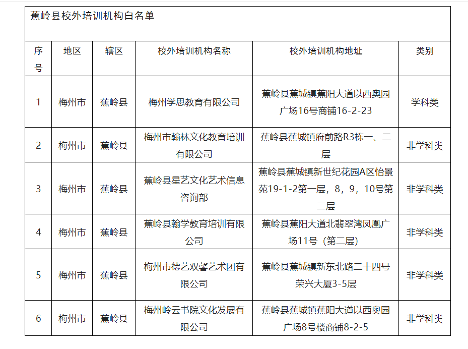
附件:蕉岭县校外培训机构白名单

蕉岭县教育局
2023年1月9日
梅州日报记者:丘琼
编辑:杨乔颖
审核:蔡颜颜
请输入验证码