@小记者和家长们:
2025下半年
梅州日报小记者俱乐部会员班
体验大升级!

全新课程体系更重“实践”
强化新闻采写实践演练
并策划多场走进城乡一线的沉浸式采风活动
让小记者用脚步丈量
用笔触记录时代的鲜活故事

会员享受福利大礼包
1、赠送一年《小记者》报。
2、赠送一张新华书店-梅州日报小记者联名卡(内含总价值200元的大礼包)。
3、凭小记者会员证享受嘉印拾光游乐园游乐项目6.25折。
4、凭小记者会员证享受九州森美影城观影专属优惠(全场电影统一20元,陪同家长可享受4张优惠票/日)。
5、海壹运动馆(羽毛球场、篮球场)—任意时间段场租原价八折(需提前预约);赠送海壹晚托(小学1-3年级)2周课程(共10天);赠送海壹精品特色课(竞技叠杯+魔方)各2课时+赠送精美魔方一个。
6、赠送梅州日报小记者俱乐部会员专属书包、帽子、上衣、精美文具、研学手册一套。
7、优秀小记者(10名)可担任《柚子早报》栏目小主播,前往梅州日报社专业演播室录制。
8、作品优先刊登在《梅州日报》教育专版——《围龙灯塔》《教育周刊》。
.
会员福利全年持续增加
一、类别:周六班
二、时间:2025年度
三、费用:960元
四、拟招募人数:50人(学员年龄:6-12周岁学生)
五、课程设置(含全天课和半天课,地点根据课程调整,其中外县课程含午餐):

.
活动亮点
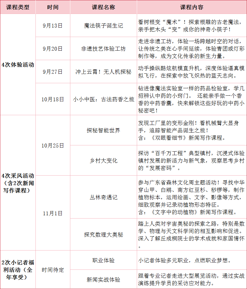
★ 魔法筷子诞生记:看树根变“魔术”!探索根雕的古老魔法,亲手把木头“变”成你的神奇小筷子!

★ 非遗技艺体验工坊:走进非遗工坊,体验一场跨越时空的对话,让传统之美在心手间延续,体验青团或灯彩制作等,成为文化传承的新生力量。



★ 冲上云霄!无人机探秘:动手操纵酷炫航模直升机,深度体验逼真模拟飞行,在探索中放飞炽热的蓝天志向。


★ 小小中医:古法药香之旅:钻进像魔法实验室一样的药品检验室,学几招辨认中药的小窍门。还能亲手做一个香香的中药香囊,快来解锁这些好玩的中药小秘密吧!



★ 探秘智能世界:发现工厂里的变形金刚!看机械臂大显身手,追踪智能产品诞生之旅!


★ 乡村大变化:探访“百千万工程”典型镇村,沉浸式体验镇村发展的新活力与新气象,观察思考乡村的“发展密码”。




★ 丛林奇遇记:参与广东省森林文化周主题活动!寻找中华穿山甲、白鹇、南方红豆杉、桫椤等,制作植物标本,运用绘画、文字、影像等方式,细致观察并记录动植物形态特征。




★ 探究数理大奥秘:踏上人类对宇宙奥秘的探索之路,特别是数学、物理与天文科学间的相互影响和促进。深入了解丘成桐院士的学术成就和家国情怀。


★ 职业体验:小记者体验多元职业,点燃职业梦想。


★ 新闻实践体验:跟着专业记者走进大型展览活动,通过实践演练提升学员的采访应对能力。

.
梅州日报小记者会员展示平台
(一)《梅州日报》
《梅州日报》是中共梅州市委机关报,创刊于1972年,是梅州发行量最大,最具影响力的报纸。
(二)《小记者》报
《小记者》报是梅州市教育局、梅州日报社联合主办的校园读物,每月出版一期,每期四个版,是展示全市5000名梅州日报小记者优秀作品的平台。

(三)掌上梅州APP-小记者频道
梅州对外宣传的重要窗口,及时向市民传递党委和政府方针政策的重要媒体阵地,其中小记者频道全年不定期更新,作品发表、校园新闻、校内实践、社团活动,每一篇都是小记者们成长的足迹。

(四)梅州日报小记者公众号
梅州日报小记者公众号定期发布与教育相关的资讯,帮助小记者们了解最新的教育动态和政策,是传播教育资讯,展示校园文化,记录小记者风采的平台。

(五)梅州日报小记者视频号
梅州日报社专门为小记者们设立的视频分享平台,用于发布他们自己的新闻报道、采访视频、活动记录等内容。通过视频号,小记者们可以与其他小记者、新闻工作者和观众进行交流和学习,提高自己的新闻采编能力和综合素质。
.
活动联系方式


.
往期活动精彩瞬间





校对:刘燕晖
编辑:李舒宇
审核:黄炜明
请输入验证码