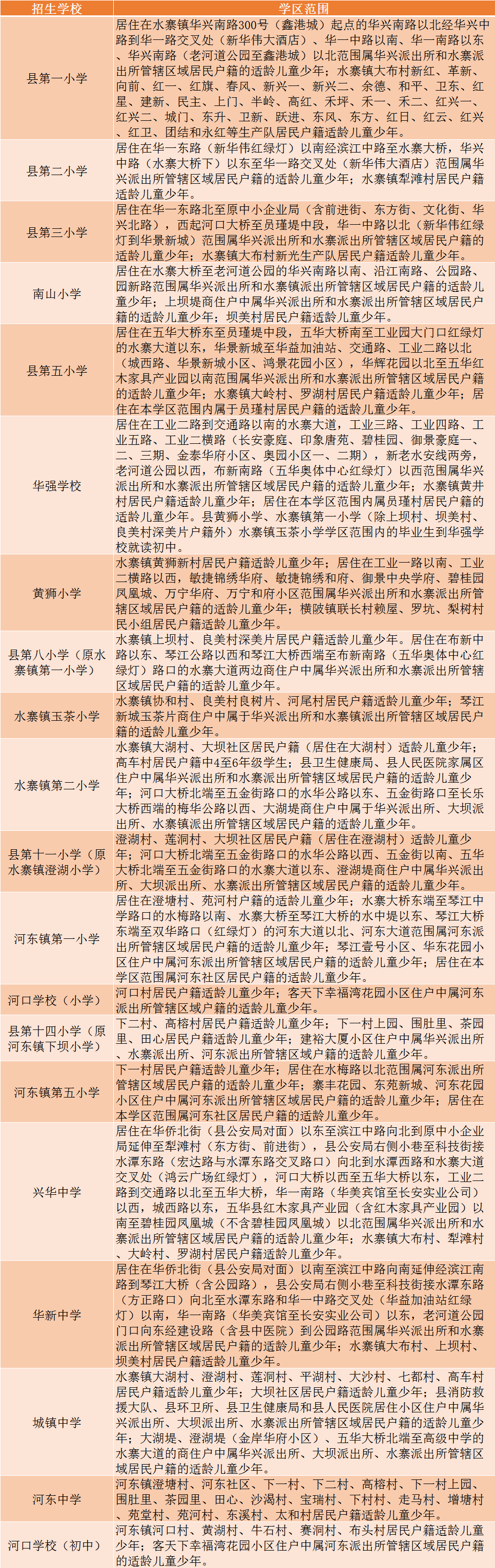
五华县城区义务教育公办学校学区划分表

备注:城区义务教育学校学区划分将适时根据学区人口变化进行动态调整管理。
五华县城区义务教育公办学校学区划分图
01
县第一小学

02
县第二小学

03
县第三小学

04
南山小学

05
县第五小学

06
华强学校(小学)

07
黄狮小学

08
县第八小学

09
水寨镇玉茶小学

10
水寨镇第二小学

11
县第十一小学

12
河东镇第一小学

13
河口学校(小学)

14
县第十四小学

15
河东镇第五小学

16
兴华中学

17
华新中学

18
华强学校(初中)

19
城镇中学

20
河东中学

21
河口学校(初中)

城区小学总图

城区中学总图

编辑:刘滨
审核:张英昊
请输入验证码