今年第5号台风“杜苏芮”,在7月24日夜间增强至超强台风级。从7月24日傍晚起,广东部分沿海市县区已对“杜苏芮”发布台风预警信号。广东省气象台预计,即使“杜苏芮”最终不登陆广东,按现有气象资料预计,“杜苏芮”也将对南海东北部海面和粤东海面及沿海地区带来严重影响,建议各地先做好相关防御工作。

7月24日19时15分,有着浑圆风眼的“杜苏芮”,中央气象台风云4A红外卫星云图
“杜苏芮”进一步靠近粤闽沿海
粤东沿海发布预警
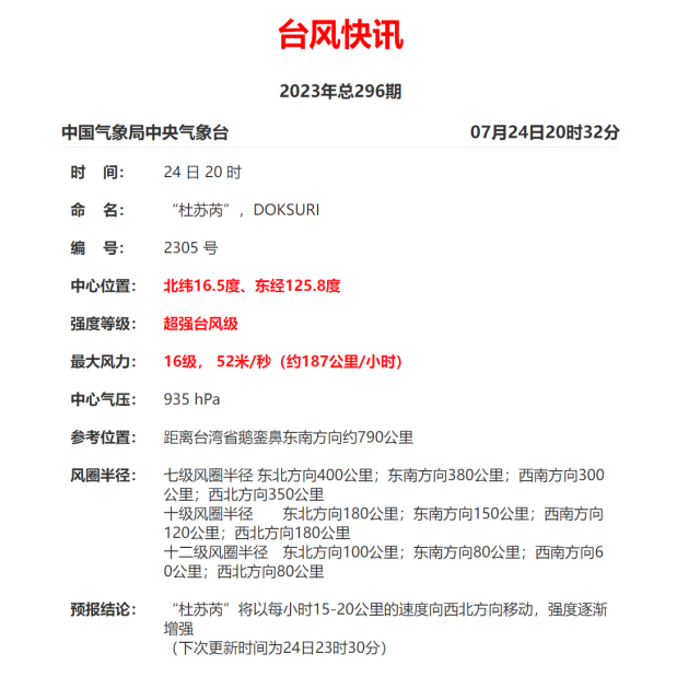
根据中央气象台观测,“杜苏芮”24日20时中心位于北纬16.5度、东经125.8度,距离我国台湾省鹅銮鼻东南方向约790公里,中心附近最大风力16级(约52米/秒),达到超强台风级别。结合中央气象台和广东省气象台7月24日17时的预报,“杜苏芮” 将以每小时15公里左右的速度向西北方向移动,27日移入南海东北部,然后向福建中部到广东东部一带沿海靠近。

中央气象台在24日20时32分的台风快讯中,宣布“杜苏芮”增强至超强台风级

中央气象台24日21时制作的“杜苏芮”路径和强度预报图
广东各地已密切关注“杜苏芮”动向。7月24日15时54分,汕头市气象台率先发布台风白色预警信号。截至24日18时45分,饶平至潮南等粤东沿海地区均已发布台风白色预警信号。随着“杜苏芮”的发展,不排除广东其他地方稍后继续发布或调整台风预警信号。

截至24日18时45分广东台风预警信号发布情况,广东气象网截图
“杜苏芮”后期路径和影响仍不确定
广东需同时防御高温和台风影响
广东省气象台24日表示,“杜苏芮”后期路径和影响仍有较大不确定性。按照现有气象资料预计,“杜苏芮”可能在福建中南部至粤东沿海登陆;即使不在粤东沿海登陆,也将对南海东北部海面和粤东海面及沿海地区造成严重影响。

广东省气象台24日14时对“杜苏芮”的路径和强度预报
预计25日至26日,广东高温范围广、强度强,同时受台风外围环流影响,中东部市县雷雨天气趋于明显,雷雨时局地伴有雷电、8级~10级雷雨大风、短时强降水等强对流天气。
其中25日,粤北、粤东和珠江三角洲中东部市县晴到多云,午后有分散雷阵雨、局部暴雨,雷雨时局地伴有雷电、8级~10级雷雨大风、短时强降水等强对流天气,其余市县晴到多云局部有雷阵雨,当天广东大部市县最高气温介于35℃~38℃,局部39℃~40℃。
预计26日广东大部分市县晴转多云,有(分散)雷阵雨局部暴雨,雷雨时局地伴有雷电、8级~10级雷雨大风、短时强降水等强对流天气,当天广东各地最高气温将普遍介于35℃~38℃,局部39℃~40℃。
预计27日至29日,受“杜苏芮”影响,广东东部市县将有一次大雨到暴雨、局部大暴雨的降水过程,并伴有7级~10级,阵风11级~13级的大风。
受“杜苏芮”影响,预计25日至27日,巴士海峡、台湾海峡风力12级~14级,阵风15级~17级,台风中心经过的附近海面旋转风15级~17级,阵风17级以上;南海东北部海面、粤东海面风力9级~12级,阵风13级~15级。
广州市气象台24日预计,受副热带高压叠加热带系统外围下沉气流控制,25日至27日广州市区可能出现酷热天气,其中25日和26日广州市区最高气温均可达到37℃。虽然天气酷热,但预计25日至27日广州午后局部有雷雨。展望28日至29日,广州可能受台风“杜苏芮”外围环流云系影响,雷雨趋明显,市区日最高气温有望降至32℃~33℃。
广东省气象局24日提醒,未来几天广东大部市县最高气温将达到35℃~38℃,局部39℃~40℃,各地居民需防暑防晒。“杜苏芮”后期路径和影响仍有较大不确定性,广东省气象台将密切关注其发展动态,及时更新相关信息。
随着“杜苏芮”移近,巴士海峡、台湾海峡、南海东北部海面、粤东海面的风力将明显加大,过往船只、海上旅游和作业人员等需做好防范,及时避风。台风登陆前易发强对流天气,广东各地需注意防御局地的强雷电、大风等强对流天气及其引发的灾害。
编辑:张晓珊
审核:蔡颜颜
请输入验证码