掌上梅州讯 2023年8月19日是第六个“中国医师节”。8月18日下午,平远县人民医院医共体总院、平远县中医医院召开以“勇担健康使命,铸就时代新功”为主题的2023年医师节演讲比赛暨表彰大会,对在系列活动中表现突出的医师进行了表彰,进一步激励广大医师积极进取,充分发挥优秀个人在医院建设中的模范带头作用。

“我庄严宣誓,自觉维护医学的尊严和神圣,敬佑生命,救死扶伤,甘于奉献,大爱无疆……以上誓言,谨记于心,见于行动。”一阵阵铿锵有力的誓言在平远县人民医院医共体总院门诊大楼七楼响起,活动现场,该院全体医、技科室主任及医共体各分院院长,在黄良君书记、凌宏斌院长的带领下,高举右手,庄严宣誓。紧接着,平远县人民医院医共体总院医务科主任李红梅向辛勤工作在临床一线的全体医师同仁致以崇高的敬意和诚挚的问候!向此次获得表彰的各位优秀医师表示热烈的祝贺!希望全体医务工作者继续学习新业务、新知识,全身心投入到医院的发展建设中,在平凡的岗位上创造不平凡的业绩,使工作再上新台阶、再创新辉煌。

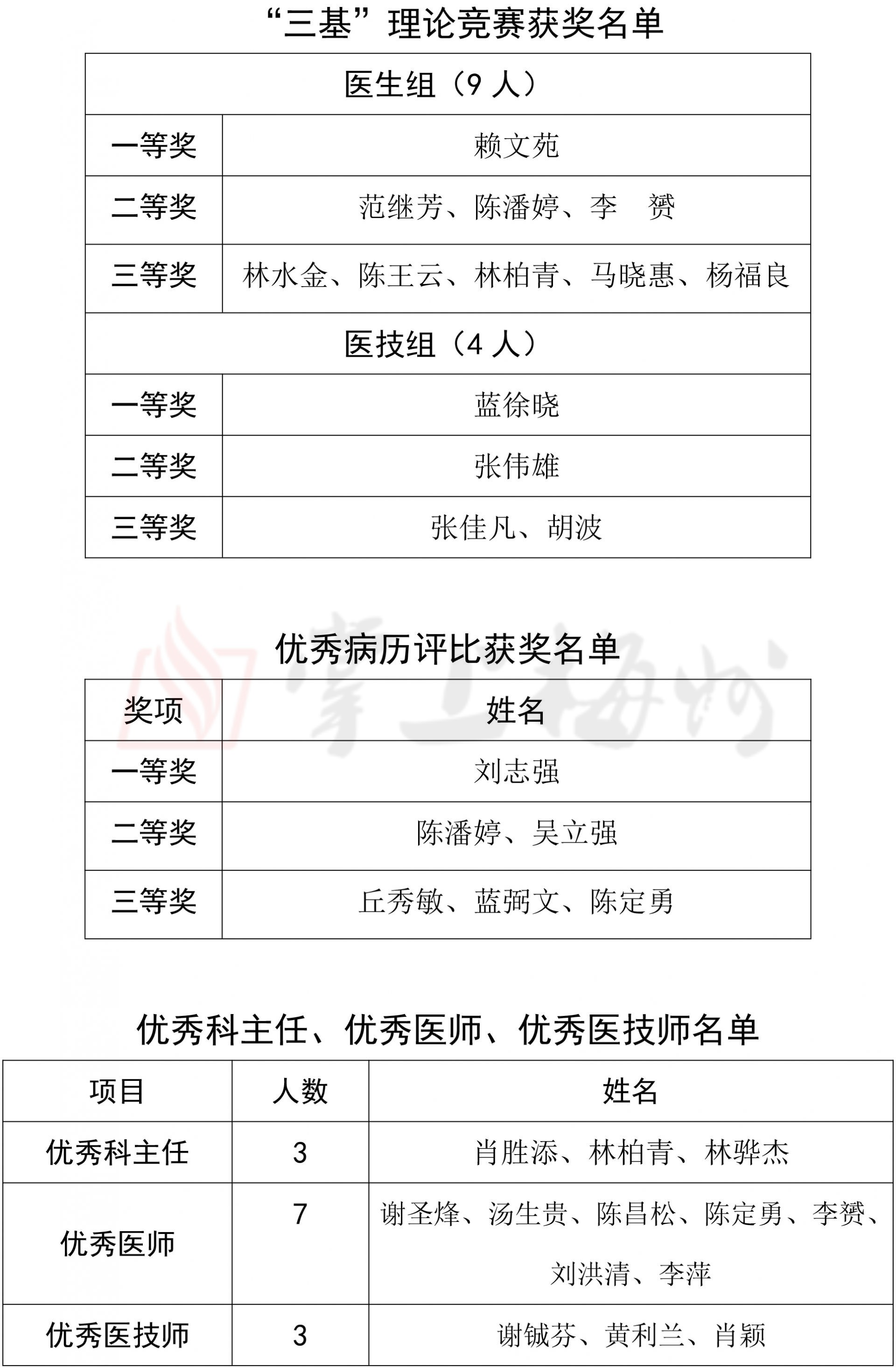
随后,活动现场举行 “医者仁心”主题演讲竞赛活动,来自全县各级医疗分院共10名参赛选手参加比赛。经过激烈角逐,比赛评选出一等奖1名,二等奖2名,三等奖3名,并现场颁发了荣誉证书。
演讲比赛结束后,会上还宣读平远县人民医院医共体总院第六个医师节表彰人员名单,与会院领导为获得优秀基层医生、优秀乡村医生、优秀医师、优秀医技师及从医30、40周年的医师等颁发荣誉证书。




与此同时,在平远县中医医院的活动现场,6名临床科室主任结合各自科室专业特色及临床管理工作经验进行了演讲。除了演讲比赛,由各科室组成的10支参赛队还展开了一场火热激烈心肺复苏操作的大比拼,充分展现了新时代医务工作者护佑人民健康的崇高精神和大爱情怀。活动还对比赛中的优胜者颁发奖项。

(平远县中医医院供图)
梅州日报记者:叶嘉瑶
图片除署名外,均由吴辉燕摄
编辑:李舒宇
审核:蔡颜颜
请输入验证码