“当我乘坐警车回到派出所时,除了失而复得的喜悦,更多的是对他们专业素养、敬业精神的敬佩——他们没有因事情‘看似不大’而敷衍,而是始终以群众利益为重,全力以赴解决问题。”
“他们认真负责的工作态度、不畏风雨的敬业精神,让我深刻感受到了公安民警对群众的关爱与担当……正是因为有你们的默默守护,我们的生活才更加安心、舒心。”


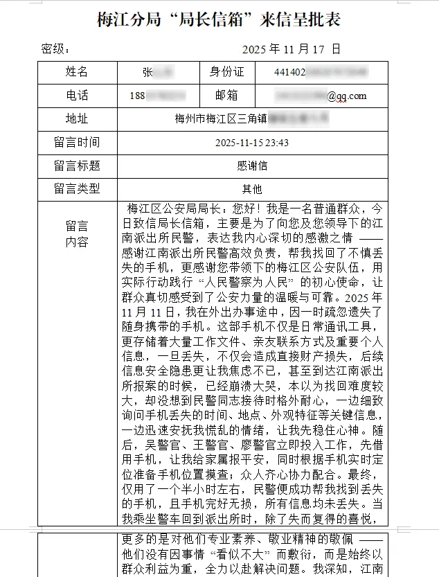
近日,梅州市公安局梅江分局收到了两封特别的感谢信。信中,事主张女士洋洋洒洒写了近千字,字里行间满是感激之情,既诚挚感谢梅江公安民警全力为其寻回丢失的手机,也对公安机关认真负责、一心为民的工作态度给予了高度赞扬。
11月11日晚8时许,张女士骑着摩托车从梅州市人民政府圆盘前往梅江四路途中,发现装在上衣口袋里的手机不见了,疑似骑车时不慎掉落。张女士原路返回寻找无果后,向驻守在市政府警务车执勤的民警求助。当晚天空下着淅淅沥沥的雨,两名巡警特警大队民警不顾风雨,陪同张女士沿路搜寻,虽暂未找到手机,但第一时间引导张女士前往江南派出所进一步求助。
匆匆赶到江南派出所后,张女士第一时间向值班民警说明情况,焦急地寻求帮助。一想到手机里存储着大量工作资料、亲友联系方式等重要信息,不仅可能面临财产损失,还存在信息泄露的风险,张女士便万分焦急,情绪几近崩溃。值班民警一边耐心安抚张女士的情绪,一边细致询问手机丢失的时间、地点、外观特征等关键信息。
了解情况后,值班民警先借用手机让张女士给家属报平安,随后根据张女士的描述,沿着其骑车的路线仔细排查,反复拨打电话寻找。雨下得越来越大,看着雨水不断打湿民警的衣服,张女士多次说道“下雨了,要不算了”,但民警始终坚持顶着风雨继续搜寻。“找到了!找到了!”经过一个半小时的不懈努力,民警终于在梅江四路一绿化带附近找到了张女士的手机。拿回失而复得的手机,张女士激动得眼眶泛红,一边紧紧握着民警的手,一边不停地向民警道谢。

为了向帮助自己的五名民警表达谢意,张女士事后通过12345政务服务热线寻找当晚的执勤民警,在相关部门的协助下确认民警身份后,张女士分别在梅州市公安局和梅江分局“局长信箱”平台写了两封感谢信,对梅江公安民警始终以群众利益为重,全力以赴为民排忧解难的工作态度表示高度赞扬。


11月17日,张女士带着特地定制的两面大红锦旗,先后前往江南派出所和巡警特警大队,亲手将锦旗送到民警手中,用这份沉甸甸的心意向民警表达最诚挚的感谢。
编辑:罗欢欢
审核:张英昊
请输入验证码