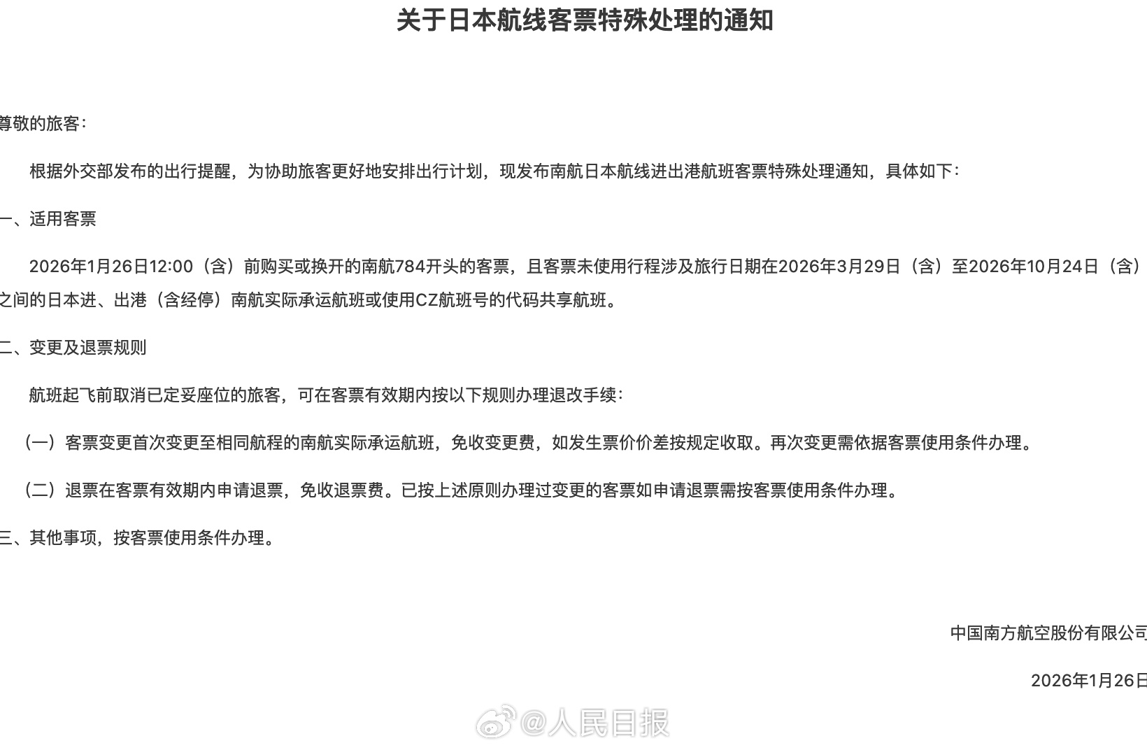
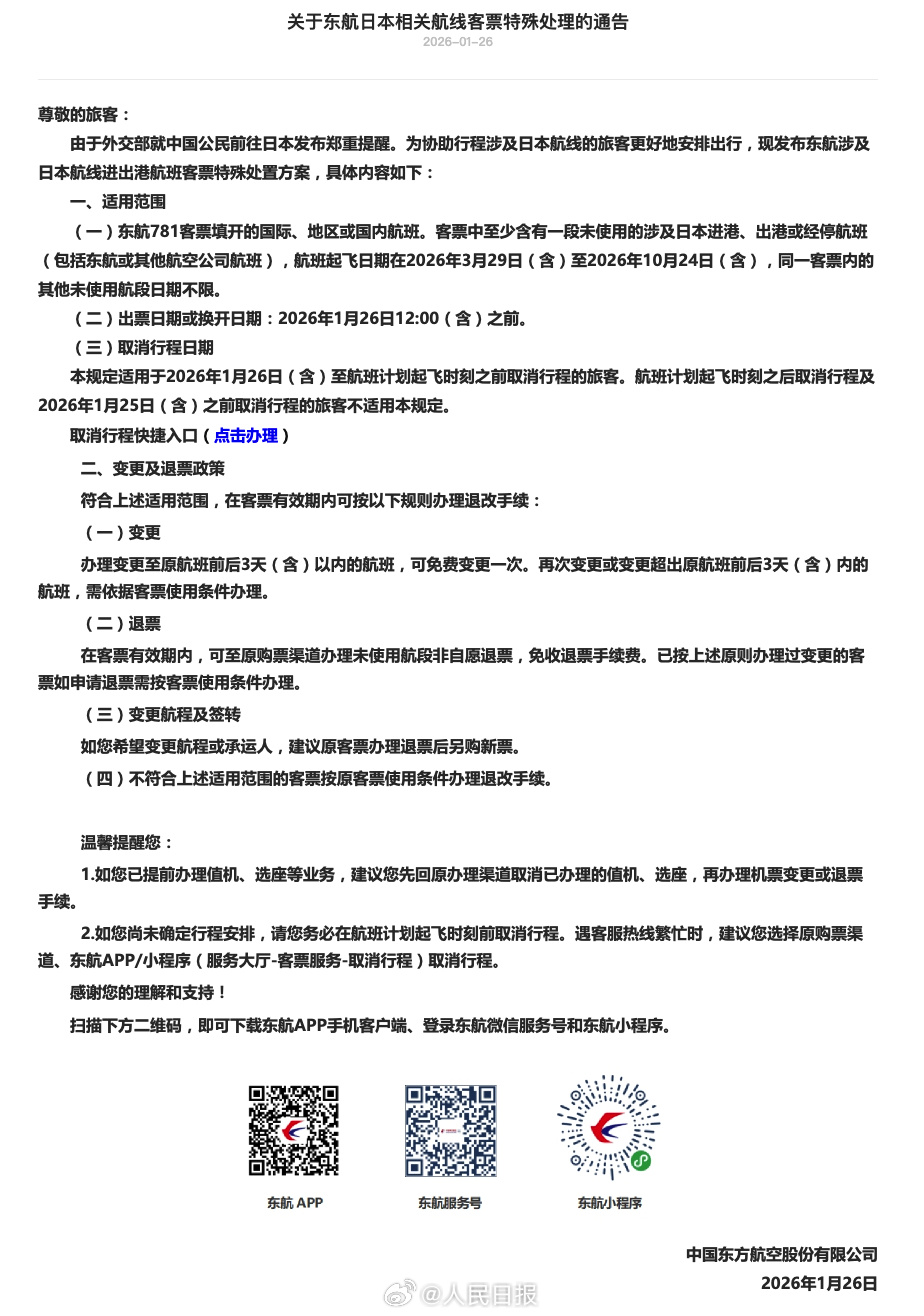
国航、南航、东航1月26日发布公告称,根据外交部发布的出行提醒,为协助受影响旅客更好安排出行,针对1月26日12时前已购买、旅行日期为3月29日至10月24日的上述航空公司日本航线进出港航班客票,可办理免费退改手续。
据悉,上述航空公司已多次发布涉日本航线客票特殊处置方案,此前的免费退改政策执行至3月28日。



编辑:邓梓钰(实习)杨舒琳
审核:张英昊
国航、南航、东航1月26日发布公告称,根据外交部发布的出行提醒,为协助受影响旅客更好安排出行,针对1月26日12时前已购买、旅行日期为3月29日至10月24日的上述航空公司日本航线进出港航班客票,可办理免费退改手续。
据悉,上述航空公司已多次发布涉日本航线客票特殊处置方案,此前的免费退改政策执行至3月28日。



编辑:邓梓钰(实习)杨舒琳
审核:张英昊
请输入验证码