政协梅州市委员会新时代委员
年度履职评价办法(试行)
第一章 总 则
第一条 为深入贯彻落实习近平新时代中国特色社会主义思想和中共二十大精神,深入学习贯彻习近平总书记关于加强和改进人民政协工作的重要思想,充分发挥政协委员的主体作用,进一步加强和规范委员履职工作,建设新时代“懂政协、会协商、善议政,守纪律、讲规矩、重品行”的高素质委员队伍,根据中共中央办公厅《关于加强和改进新时代市县政协工作的意见》(中办发〔2021〕57号)和《中国人民政治协商会议章程》,结合我市实际,制订本办法。
第二条 本办法所指的委员履职评价,是市政协对委员参加市政协组织的履行政治协商、民主监督、参政议政职能的各种会议、活动及其他履职情况进行的登记、量化和评定。评价对象为全体市政协委员。市政协主席会议成员和市政协机关委员除外。
第三条 委员履职评价工作在市政协党组领导下开展,每年评价一次。联络工委负责履职评价的统筹和组织工作。
第二章 评价内容及计分标准
第四条 评价内容:
(一)出席政协会议。委员参加政协全体会议及会议期间的各项活动情况。常务委员会组成人员出席常务委员会会议情况。
(二)参加政协学习培训。委员参加各级政协组织的各类学习报告会、情况通报会和其他学习培训活动情况。
(三)参加专项履职活动。委员参加政协组织的调研、视察、考察、协商、督办、民主监督等履职活动情况。
(四)组织参加特色活动。组织或参加委员工作室和委员乡村振兴实践基地活动,中共党员委员联系党外委员,委员走访、联系界别群众等方面情况。
(五)撰写提案。委员在深入调研的基础上认真撰写提案,提交高质量的提案,参加提案办理协商等活动情况。
(六)反映社情民意信息。委员深入发展一线和社会基层,及时了解和真实反映群众意见和要求,撰写有价值的社情民意信息情况。
(七)提交发言材料。在全体会议、常委会议、界别委员代表座谈会等重要会议上作发言或提交书面发言材料情况。
(八)参加民主监督活动。受市政协推荐参加特约监督员活动、行风评议、听证会、法庭旁听,以及省政协、市委市政府和相关部门邀请列席的其他各类专题会议、活动等情况。
(九)撰写政协理论研讨文章、宣传稿件,接受各级政协组织安排的媒体采访等情况。
(十)经市政协主席会议认定的其他情形。
第五条 政协委员评价由履职基本项目、奖励项目和扣分项目三部分组成,各项目得分不封顶。委员、常委履职总得分=基本项目得分+奖励项目得分-扣分项目得分。
(一)基本项目
1.参加全体会议
委员(包含常委)按要求全程参加政协全会,积极参加会议讨论,自觉遵守全会各项纪律要求的,计50分;全程请假经批准的计10分;未全程参加的,分场次计分。
2.常委参加常委会议
常委按要求参加政协常委会议,认真听取和审议会议各项报告和决议,自觉遵守会议纪律要求的,每次计5分;请假经批准的每次计1分;常委提交年度履职报告计5分。
3.参加政协组织的各项活动
委员参加市政协及各专委会组织开展的全体成员会议、调研、视察、考察、协商、督办、民主监督等履职活动(含港澳委员参加市政协组织的港澳其他履职活动),每次计5分。
4.提交提案
委员独立提交提案并被立案的,每件计5分;联名提案被立案的,第一提案人每件计5分,其他联名提案人各计2分(不超过9人);集体提案被立案的,单位主要负责人或单位指定的其他人员计5分。
5.反映社情民意信息
独立反映社情民意信息并被市政协采用的,每条计5分;联名反映并被市政协采用的,领衔人每条计5分,前3名联名人分别计2分;单位名义的,单位主要负责人或单位指定的其他人员计5分。
6.参加日常学习和专题培训
委员参加全国、省、市政协举办或组织的各类型专题学习、业务培训、专题讲座、宣讲会的,每次计5分。
7.参加委员工作室和委员乡村振兴实践基地活动
参加委员工作室或委员乡村振兴实践基地活动每次计5分。
8.联系走访接待活动
党员委员联系党外委员的,委员联系界别群众的,每次分别计2分;县级政协配合全国、省、市政协开展相关活动的,县级政协主席每次计2分。
(二)奖励项目
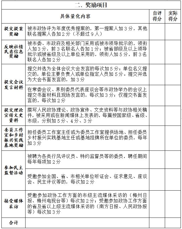
9.提交提案奖励
被市政协评为年度优秀提案的,第一提案人加3分,其他联名提案人各加2分(不超过9人)。
10.反映社情民意信息奖励
被市委、市政府及相关部门采用或被市领导批示的,领衔人加3分,前3名联名人各加1分;被省部级及以上领导批示或被省级及以上单位采用的,领衔人加5分,前3名联名人各加2分。
11.提交会议发言材料
提交并选为全体会议大会发言的每次加5分;单位名义提交的,单位主要负责人或单位指定人员加5分。提交并选为大会书面发言的,加3分。
在常委会议、界别委员代表座谈会等市政协举办的会议上提交书面材料且现场发言的,每次加3分;仅提交书面发言的,每次加2分。
12.提交理论宣传文史资料
撰写人民政协理论、政协宣传、文史资料等与政协相关稿件,被采用或在新闻媒体上发表的,每篇按国家级、省级、市级,分别加5分、4分、3分。
13.委员工作室和乡村振兴实践基地奖励
担任委员工作室主任或为委员工作室提供场地、担任委员乡村振兴实践基地主任或基地挂牌所在单位的委员,每年加3分。
14.参加民主监督活动
被聘为各类行风评议员、特约监督员等的委员,聘任期间每年每项加2分。
受邀参加全国、省、市相关单位听证会、征求意见、座谈会、民主评议等的,每次加2分。
15.接受媒体采访
受邀参加政协工作方面的市级主流媒体采访的(梅州日报、梅州电视台等)每次加2分;受邀参加政协工作方面的省及省以上级主流媒体采访的(南方日报、人民政协报等)每次加3分。
(三)扣分项目
1.委员及其实控单位存在因环保问题、安全生产事故、偷税漏税、恶意欠薪等行为造成严重后果或较大社会影响被有关部门依法处理的,每次扣20分。
2.委员因违纪违法问题被有关部门立案审查调查、立案侦查并依法作出处理处分的,每次扣20分。
第三章 评价方法及结果运用
第六条 政协委员履职评价责任分工
(一)委员参加市政协组织的会议和活动情况,由市政协联络工委负责登记。
(二)委员参加专委会组织的会议、活动情况和参加委员工作室、乡村振兴实践基地等情况,由各相关专委会负责登记并报联络工委。
(三)委员提出提案情况,由市政协提案委负责登记并报联络工委。
(四)委员报送社情民意信息、撰写政协理论研讨文章及宣传稿件、接受各级政协组织安排的媒体采访等情况,由市政协办公室综合科负责登记并报联络工委;以委员身份接受非政协安排的媒体采访或撰写文章等的,由委员提出申请,联络工委核准。
(五)委员撰写文史资料情况,由市政协文史委负责确认登记并报联络工委。
第七条 委员于每年12月31日之前提交《委员履职登记表》,常委须同时提交年度履职报告,由专委会汇总后报联络工委。委员、常委于每年7月15日和12月31日之前分别填写上半年和全年度履职量化评价计分表,提交所属专委会审核汇总,经专委会主任签名后报联络工委;联络工委对评价情况进行综合排名,报主席会议审定。
第八条 委员、常委履职评价分为优秀、称职、不称职三个等次。委员、常委按总得分由高至低顺序分别排名,排名在前25%的委员、常委评价为“优秀”等次。
第九条 有下列情形之一的,评为“不称职”
1.违反社会道德或存在与政协委员身份不符的行为,有关方面进行约谈或函询,经提醒仍不改正的;
2.因严重违纪违法问题被有关部门立案审查调查、立案侦查并依法作出处理处分的;
3.犯罪事实已查清依法需追究刑事责任的;
4.严重违反政协章程、政协决议的。
涉及第1项行为的,应当责令辞去政协委员;涉及2、3、4项行为的,应当撤销政协委员资格。
第十条 在主席会议审议前,委员、常委对评价结果有异议的,可以向联络工委提出,由联络工委复核。
第十一条 建立政协委员履职档案,实行一人一档。委员履职档案自委员任期开始之日建立,至委员任期满结束。委员工作变动、通讯地址变更、职务变化等情况,应及时告知所在专委会变更相关信息,并报联络工委。
第十二条 委员履职评价结果的运用
(一)委员年度履职评价结果记入委员履职档案,通报委员本人和委员所在单位或推荐单位,并视情况在一定范围内通报。同时,委员年度履职评价结果抄送市委组织部和市委统战部,届内履职综合评价结果将作为换届时是否继续提名的重要参考依据。
(二)“年度履职优秀委员”从履职评价为“优秀”等次的委员、常委中选取。“年度履职优秀委员”将在全体会议期间进行通报表彰。
第四章 附 则
第十三条 本办法由联络工委负责解释。
第十四条 本办法经市政协常委会议审议通过后,自2024年8月1日起试行。
附件:梅州市政协委员年度履职量化评价计分表



请输入验证码