
活动概况
活动主题
2026年“春暖梅县” 重点企业-暨百万英才汇南粤专场招聘会
主办单位
梅州市梅县区民政和人力资源社会保障局
协办单位
梅州市住房公积金管理中心梅县管理部
国家税务总局梅州市梅县区税务局
梅州市梅县区程江镇人民政府
梅州市梅县区总工会
梅州市梅县区妇女联合会
梅州市梅县区退役军人事务局
梅州市梅县区残疾人联合会
梅州梅县产业园区管理委员会
梅州市梅县区社会保险基金管理局
梅州市梅县区乡村振兴人才驿站
承办单位
梅州市梅县区就业服务中心
服务单位
梅州市职面未来人才发展有限公司
梅州市梅县区程江镇大新城(社区)就业驿站
梅州市梅县区扶大高管会三丰村(天虹)就业驿站
活动时间
2026年2月27日(正月十一)上午8:30-12:00
活动地点
梅县区人民广场
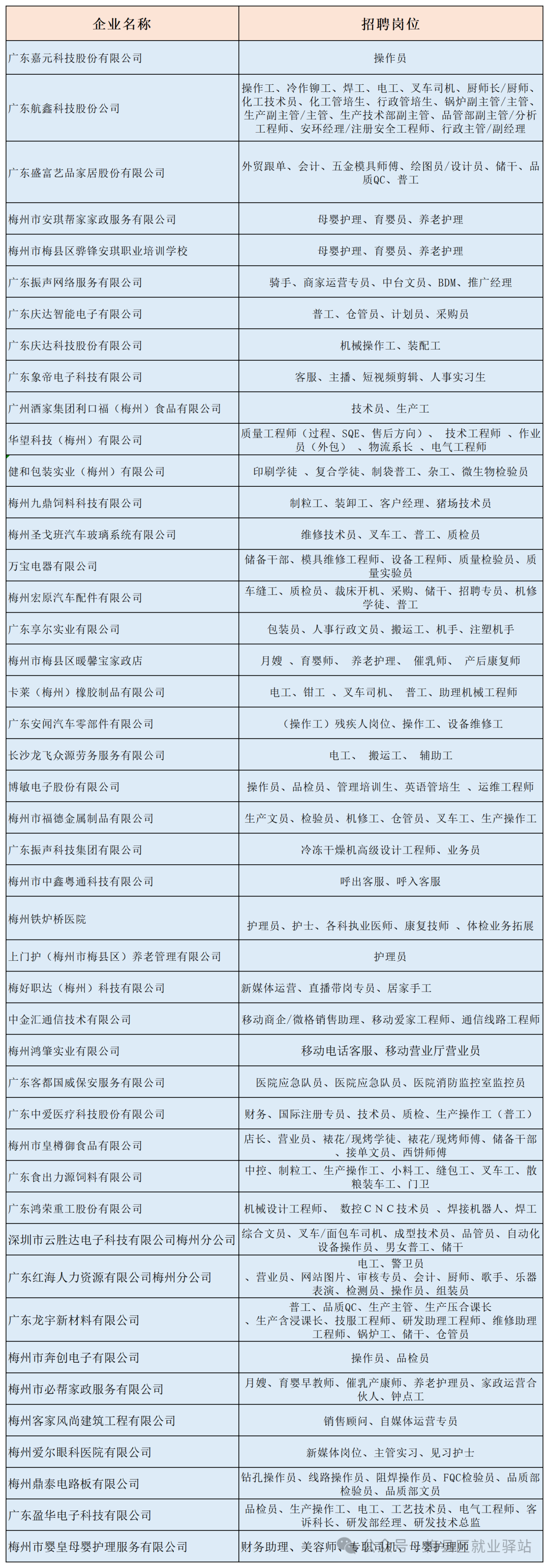
部分参会企业预览表

直播带岗云探企

梅县就业驿站
免费提供就业岗位,免费发布招聘信息
咨询电话:0753-2526991 、2688106


编辑:叶晓洋
审核:练海林
请输入验证码