征求意见!梅县区新城中心小学拟停止一年级招生,逐年过渡转办为初级中学

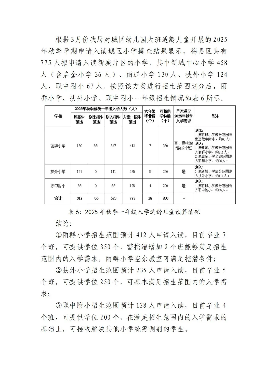
掌上梅州讯   记者从梅县区教育局官网了解到,梅县区教育局发布公开征求《梅县区新城片区义务教育学校布局和学区调整方案(征求意见稿)》意见建议的公告。公告详情如下:‍‍










梅州日报记者:吴丽伶



编辑:罗欢欢

审核:蔡颜颜

评论一下
评论 0人参与,0条评论
还没有评论,快来抢沙发吧!
最热评论
最新评论
已有0人参与,点击查看更多精彩评论