梅州网首页
政事
梅州
梅州V视
县域
客家
全部
首页
政事
梅州
梅州V视
县域
蕉岭
丰顺
大埔
兴宁
平远
梅江区
梅县区
五华
客家
直播
小记者
民生一线
体育
辣评
视觉
平安之乡
嘉应学院
梅龙高铁
梅州铁塔
【升级】优环境强平台
聚焦梅州市促进实体经济高质量发展
报业动态
【巩固】夯基础强产业
【提质】提质量增效益
【投资】促投资稳增长
新农人
【视频】引人才筑基石
【转型】守正道创新局
粤菜师傅
青梅计划
人才
南粤家政
特色农产品
现代农业
大埔人民医院
产业幻灯片
产业头条
人才幻灯片
人才头条
文化头条
文化幻灯片
生态幻灯片
生态头条
组织幻灯片
组织头条
视频头条
视频
粤东医院新闻动态
粤东医院专家专栏
粤东医院高水平医院建设
未来已来•高质量发展看广东——梅州方案
动态聚焦
奋进梅州
一把手说
企业表态
视听之窗
评论解读
动态聚焦幻灯
头条
未来已来•高质量发展看广东——梅州方案
动态聚焦
奋进梅州
一把手说
企业表态
视听之窗
评论解读
动态聚焦
动态聚焦头条
动态聚焦
幻灯
头条
幻灯
头条
头条
幻灯
头条
幻灯
头条
幻灯
公示公告
天下
教育
头条
梅州网首页
梅州人社
招聘信息
梅品惠·四季活动
梅品惠·巡展活动
梅品惠·乡镇行
梅品惠·家电优惠
梅品惠·数码3C
梅品惠·电动车
今日头条RSS
登录
登录媒体云账号
×
邮箱/手机号
密码
验证码
下次自动登录
忘记密码?
登录
还没账号?
立即注册
其它登录方式
QQ登录
新浪登录
微信登录
点击头像快速登录
切换账号
个人中心
梅州号
我的投稿
云账号设置
退出登录
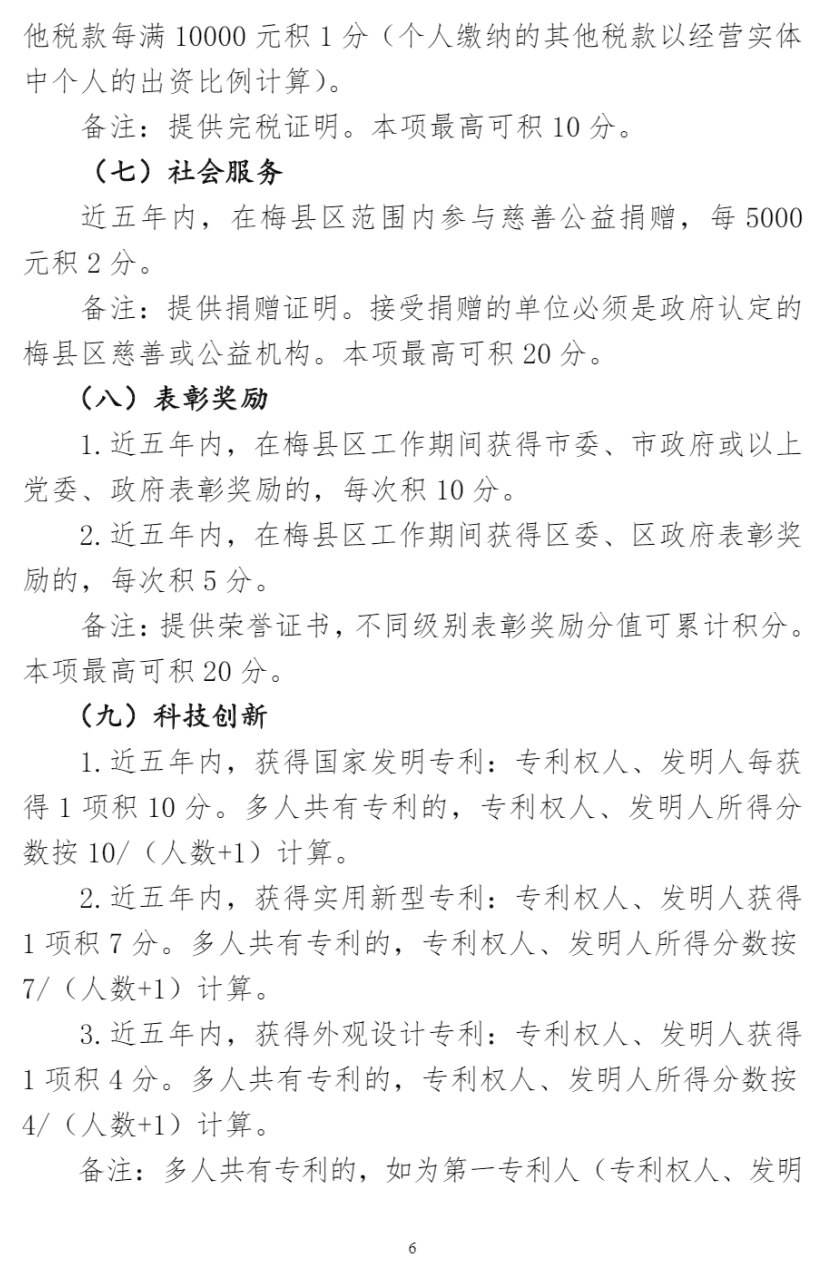
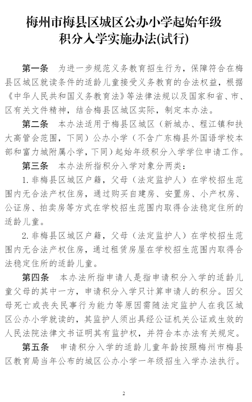
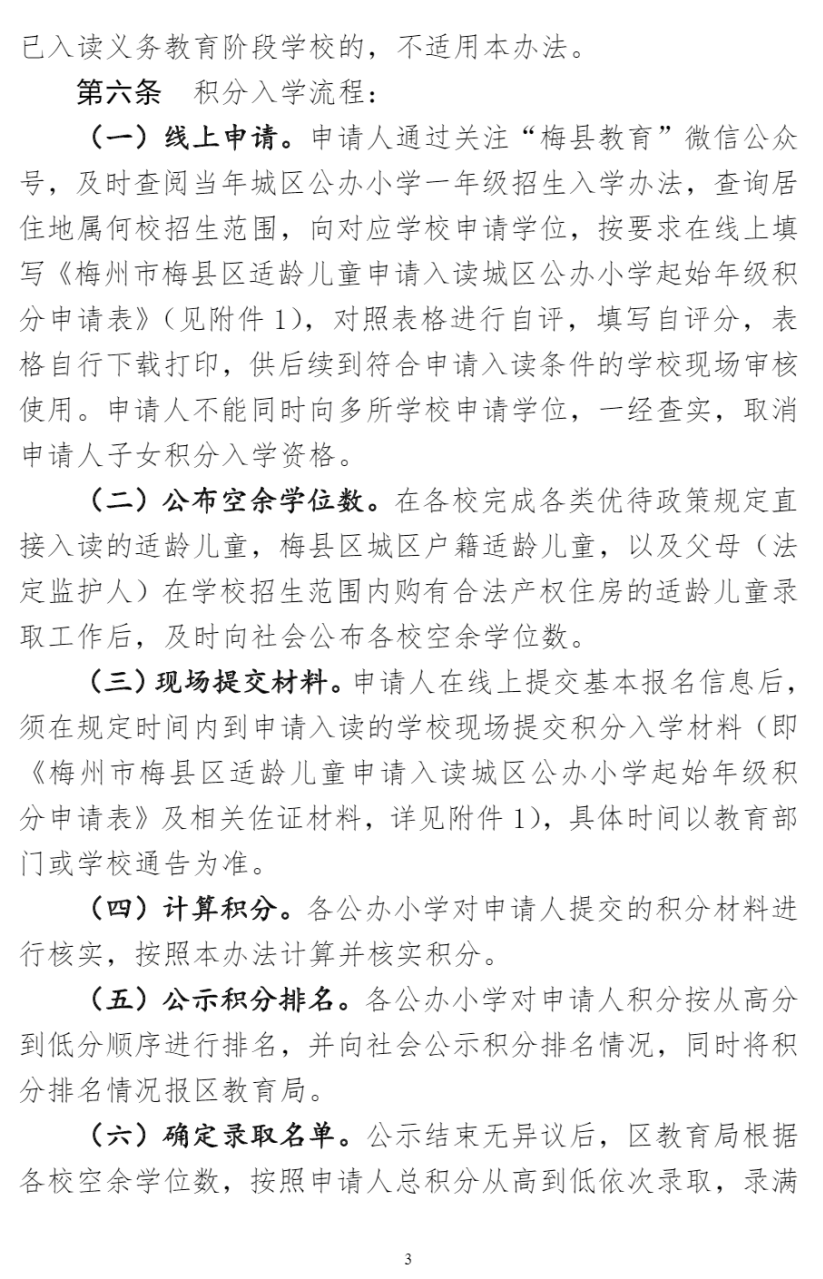
最新!梅县区城区公办小学起始年级积分入学实施办法发布
2023-03-21 14:47
梅县教育
0
编辑:李舒宇 梁诗婷(实习)
审核:练海林
点赞 0
发长微博
登录
评论一下
评论
0
人参与,
0
条评论
还没有评论,快来抢沙发吧!
最热评论
最新评论
已有
0
人参与,点击查看更多精彩评论
请输入验证码
×
确定
取消
请输入验证码