掌上梅州讯 记者从梅州市政务服务和数据管理局获悉,该局对今年第一季度我市政务服务效能情况进行了整理汇总和梳理分析,现将群众投诉整体办理情况及部分投诉件(详见下方列表)予以公布,接受社会监督。
据统计,今年第一季度,我市各级单位共受理效能投诉8宗,投诉件均来源于12345政务服务便民热线。其中,市公安局2宗、梅江区1宗(梅江区人力资源和社会保障局)、梅县区2宗(梅县区自然资源局、市公安局梅县区分局各1宗)、大埔县1宗(大埔县公安局)、五华县2宗(五华县人力资源和社会保障局、五华县周江镇人民政府各1宗)。群众反映的问题主要是工作人员服务态度差、工作机制不健全等,被诉单位接到投诉后均能及时进行核查和整改,经回访,群众对被投诉单位处理情况均表示“满意”,办结满意率100%。

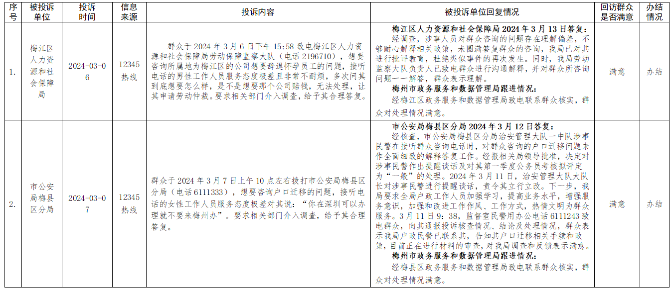
3月6日,有群众致电梅江区人力资源和社会保障局劳动保障监察大队,就其所在公司想要辞退怀孕员工的问题进行咨询。接听电话的男性工作人员非常不耐烦,多次质问其“到底想要怎么样”,后称无法处理,让其申请劳动仲裁,来电群众遂进行投诉。目前,梅江区人力资源和社会保障局已对涉事工作人员进行批评教育,并致电群众一一解答其咨询问题。
3月7日,另一名群众致电市公安局梅县区分局咨询户口迁移问题,接听电话的女性工作人员服务态度极差地答复:“你在深圳可以办理就不要来梅州办”。群众要求相关部门介入调查,给予其合理答复。目前,市公安局梅县区分局已对涉事工作人员作出提醒谈话并按有关规定进行处理,同时及时联系群众沟通解释。
记者了解到,今年第一季度,12345热线平台投诉举报工单办结满意率为93.25%(目标值95%),市级单位平均办结满意率为94.37%,低于95%的有10个,排名靠后的五个单位依次是梅州供电局(87.50%)、梅州高新区管理委员会(85.71%)、市消防救援支队(83.33%)、市农业农村局(50.00%)、市生态环境局(0%)。县级单位平均办结满意率为94.54%,低于95%的有4个,分别是兴宁市(94.40%)、丰顺县(94.30%)、梅县区(93.89%)、五华县(93.47%)。
涉企工单办结满意率为96.00%(目标值100%),市级单位平均办结满意率为100%。县级单位平均办结满意率为93.33%,未达到100%的有3个,分别是丰顺县(87.50%)、蕉岭县(80.00%)、五华县(77.78%)。
“粤省心”省级平台转派工单办结满意率为88.38%(目标值95%),市级单位平均办结满意率为80.52%,低于95%的有7个,排名靠后的五个单位依次是市自然资源局(66.67%)、市邮政管理局(50%)、市住房和城乡建设局(0%)、市市场监督管理局(0%)、广电网络梅州分公司(0%)。县级单位平均办结满意率为67.63%,未达到95%的有8个,分别是大埔县(82.35%)、梅江区(75.47%)、梅县区(72.86%)、平远县(71.43%)、丰顺县(66.15%)、五华县(64.36%)、蕉岭县(63.16%)、兴宁市(53.42%)。
下一步,市政务服务和数据管理局将认真贯彻落实市委、市政府主要领导相关批示精神,继续做好政务服务效能监督工作,进一步促推全市政务服务效能提升。
梅州日报记者:朱绮辉
编辑:朱绮辉
审核:林德培
请输入验证码