掌上梅州讯 5月7日,记者从市公安局交警支队直属大队了解到,为改善梅州城区局部排水能力,梅州市梅江区西郊片区低洼城中村内涝整治工程,拟于近日开工建设。建设地点:梅州市梅江区西郊街道片区,施工路段为:秋苑路、广梅路、汉酒路、城西大道、月影塘路。路段按工程进度、位置实行分幅、分段半封闭施工,尽可能保留沿街店铺人行道位置和具备条件的单边双向通行。
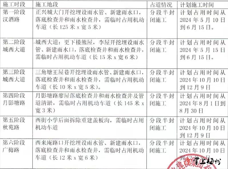
第一阶段施工路段为汉酒路,正兴城大门开挖埋设雨水管、新建雨水口,落底检查井和雨水检查井,需临时占用机动车道(长125米x宽5米),实行分段半封闭施工,计划施工时间从2024年5月10日到6月15日。
第二阶段施工路段为城西大道,城西大道:更下楼熊屋,李屋开挖埋设雨水管、新建雨水口,落底检查井和雨水检查井,需临时占用机动车道(长15米x宽6米),实行分段半封闭施工,计划施工时间从2024年5月15日到6月15日。
第三阶段施工路段为城西大道,三角塘王屋巷开挖埋设雨水管、新建雨水口,落底检查井和雨水检查井,需临时占用机动车道(长10米x宽5米),实行分段半封闭施工,计划施工时间从2024年10月10日到12月9日。
第四阶段施工路段为月影塘路,月影塘路廖屋落底检查井和雨水检查井及管道清淤,需临时占用机动车道(长145米x宽3米),实行分段半封闭施工,计划施工时间从2024年8月1日到8月30日。
第五阶段施工路段为秋苑路,西街小学后面拆除重建盖板沟,需临时占用机动车道,实行分段半封闭施工,计划施工时间从2024年10月10日到12月9日。
第六阶段施工路段为广梅路,西来庵路口开挖埋设雨水管、新建雨水口,落底检查井和雨水检查井,需临时占用机动车道(长12米x宽6米),实行分段半封闭施工,计划施工时间从2024年10月10日到12月9日。

梅州日报记者:陈坚平
通讯员:邹蔼璇
编辑:陈坚平
审核:李艳良
请输入验证码