掌上梅州讯 记者从市政务服务数据管理局了解到,该局对2023年上半年度政务服务效能方面的群众投诉进行了整理汇总和梳理分析,并甄选了7起政务服务效能投诉件予以公布(详见列表),接受社会监督。
2023年上半年度政务服务效能投诉公告





据了解,今年上半年度,我市各级单位能及时受(处)理群众投诉,没有出现投诉件超时受(处)理情况。予以公布的7件投诉件均来源于12345政务服务便民热线,主要反映了工作态度不严谨、服务态度差、工作机制不健全等情况。
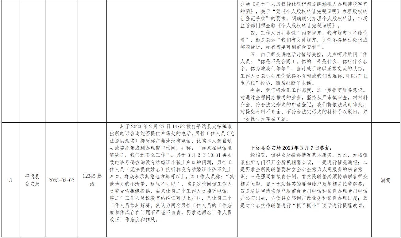
在反映工作态度不严谨的群众投诉中,主要涉及个别单位的工作人员在回应群众问题时存在敷衍、不负责的情况。如3月2日,一名群众拨打平远县大柘镇派出所电话咨询没有结婚证如何给小孩上户口的问题。第一名工作人员接听时称没有结婚证小孩不能上户口,并多次拒绝提供警号。第二名工作人员接听时则称可以上户口,并让第三名工作人员进行解释。该群众认为前两名工作人员的工作态度和作风不严谨、不负责,要求其改正。
在反映服务态度差的投诉件中,群众主要反映一些单位的工作人员态度恶劣、口气生硬、缺乏耐心等问题。如4月7日,有群众在五华县政务服务中心三楼医保业务窗口办理新生儿城乡居民医保登记。其间,该群众向窗口工作人员反映取号机无纸,工作人员回复时态度恶劣。随后在该群众缴费时,该工作人员也态度不佳地让其直接去税务局缴费,且未指引税务局位置。群众遂投诉要求医保业务窗口工作人员改善服务态度,并要求五华县政务服务中心加强对窗口工作人员的管理。
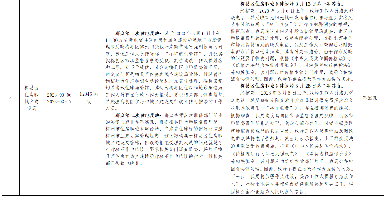
在反映工作机制不健全的群众投诉中,主要涉及一些单位设施设备不完善、工作人员被抽调却未安排其他人员顶岗等,导致群众办事时间长。如4月24日,一名群众到梅江区江南街道办一楼党群服务中心营业执照窗口办理变更营业执照法人业务,发现该中心无取号机,现场秩序混乱却无人管理。其在该窗口排队两个小时,轮到其办理时,该窗口工作人员态度不耐烦,也未回答其咨询的问题。该群众遂进行了投诉。
据悉,职能部门对7起投诉件调查处理后答复了群众,市、所涉县(市、区)政务服务数据管理局就投诉件办理情况进行了电话回访。对其中5起投诉件,回访群众表示满意;另2起投诉件,群众对答复不满意。
下一步,市政务服务数据管理局将认真贯彻落实市委、市政府主要领导相关批示精神,继续做好政务服务效能监督工作,进一步促推全市政务服务效能提升。
梅州日报记者:朱绮辉
编辑:朱绮辉
审核:丘利彬
请输入验证码