“客来满月·锦绣团圆”
闹元宵活动将于
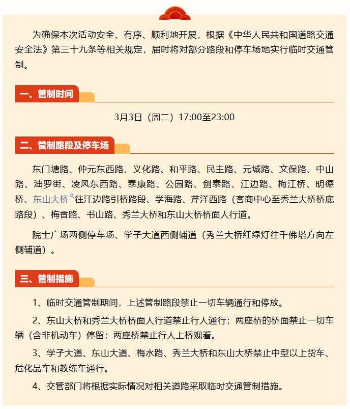
2026年3月3日(元宵节)晚上
在梅江区嘉应古城、院士广场举办

温馨提醒
请广大市民提前规划出行路线
服从工作人员现场交通指挥
因交通管制给您带来的不便
敬请谅解
感谢您的支持与配合
编辑:叶晓洋
审核:蔡颜颜
“客来满月·锦绣团圆”
闹元宵活动将于
2026年3月3日(元宵节)晚上
在梅江区嘉应古城、院士广场举办

温馨提醒
请广大市民提前规划出行路线
服从工作人员现场交通指挥
因交通管制给您带来的不便
敬请谅解
感谢您的支持与配合
编辑:叶晓洋
审核:蔡颜颜
请输入验证码