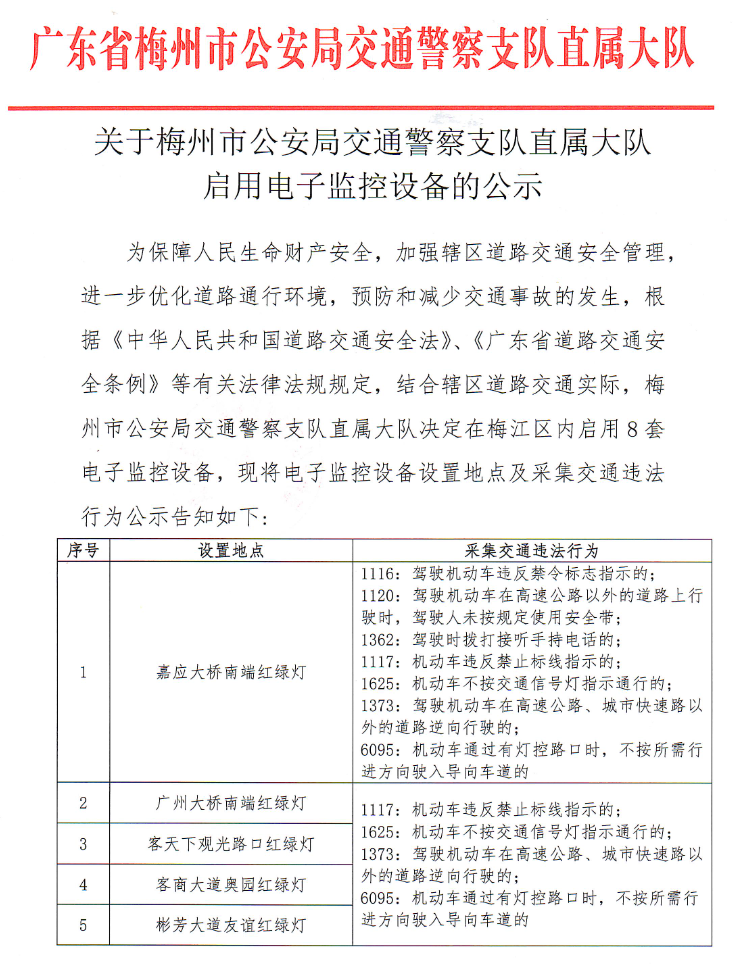
掌上梅州讯 12月27日,记者从梅州市交警支队直属大队了解到,为保障人民生命财产安全,加强辖区道路交通安全管理,进一步优化道路通行环境,预防和减少交通事故的发生,根据《中华人民共和国道路交通安全法》《广东省道路交通安全条例》等有关法律法规规定,结合辖区道路交通实际,梅州市公安局交通警察支队直属大队决定在梅江区内启用8套电子监控设备。
8套电子监控设备设置地点分别为嘉应大桥南端红绿灯、广州大桥南端红绿灯、客天下观光路口红绿灯、客商大道奥园红绿灯、彬芳大道友谊红绿灯、环市路五里亭红绿灯、环市路平远路口红绿灯、梅水路新中路口红绿灯。
其中,嘉应大桥南端红绿灯采集的交通违法行为包括驾驶机动车违反禁令标志指示的;驾驶机动车在高速公路以外的道路上行驶时,驾驶人未按规定使用安全带;驾驶时拨打接听手持电话的;机动车违反禁止标线指示的;机动车不按交通信号灯指示通行的;驾驶机动车在高速公路、城市快速路以外的道路逆向行驶的;机动车通过有灯控路口时,不按所需行进方向驶入导向车道的。
广州大桥南端红绿灯、客天下观光路口红绿灯、客商大道奥园红绿灯、彬芳大道友谊红绿灯的采集交通违法行为包括机动车违反禁止标线指示的;机动车不按交通信号灯指示通行的;驾驶机动车在高速公路、城市快速路以外的道路逆向行驶的;机动车通过有灯控路口时,不按所需行进方向驶入导向车道的。
环市路五里亭红绿灯、环市路平远路口红绿灯、梅水路新中路口红绿灯的采集交通违法行为包括机动车违反禁止标线指示的;机动车不按交通信号灯指示通行的;驾驶机动车在高速公路、城市快速路以外的道路逆向行驶的;机动车通过有灯控路口时,不按所需行进方向驶入导向车道的。
公示期为2024年12月27日至2025年1月2日止,公示结束后将对上述路段发生的交通违法行为进行采集、录入、处罚。望广大交通参与者自觉遵守交通法规,文明驾驶、安全出行。


梅州日报记者:陈坚平
通讯员:张冠华
编辑:李子莹
审核:练海林
请输入验证码