掌上梅州讯 记者从市委宣传部获悉,2026年梅州市“全民阅读活动周”“版权宣传周”“绿书签行动”三大主题活动于今日正式启动。
以此为契机,市委宣传部将联合市剑英图书馆、梅州新华书店、东山书院、风眠书院、市邮政公司等单位,持续开展深度协作,陆续推出图书展销、亲子阅读、阅读分享、红色经典诵读等各类主题活动,群众可结合个人实际到场参加。
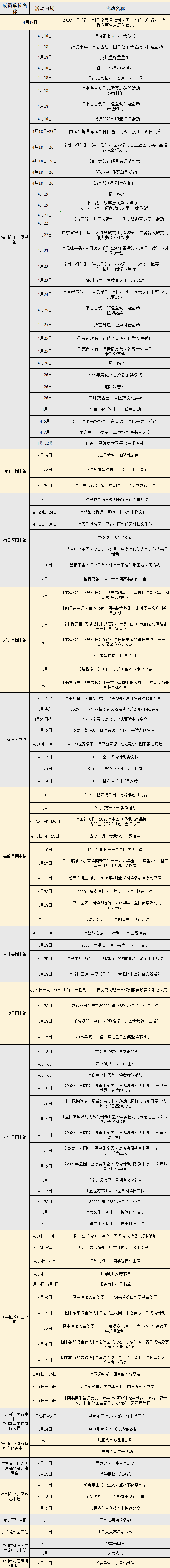
具体活动时间表:
梅州市2026年全民阅读活动周系列活动

梅州日报记者:林婉萍
编辑:廖键
审核:练海林
掌上梅州讯 记者从市委宣传部获悉,2026年梅州市“全民阅读活动周”“版权宣传周”“绿书签行动”三大主题活动于今日正式启动。
以此为契机,市委宣传部将联合市剑英图书馆、梅州新华书店、东山书院、风眠书院、市邮政公司等单位,持续开展深度协作,陆续推出图书展销、亲子阅读、阅读分享、红色经典诵读等各类主题活动,群众可结合个人实际到场参加。
具体活动时间表:
梅州市2026年全民阅读活动周系列活动

梅州日报记者:林婉萍
编辑:廖键
审核:练海林
请输入验证码