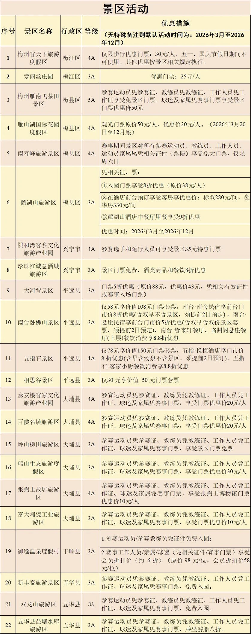
为助力广东体育城市联赛顺利举办,梅州22家景区联合推出文旅惠民优惠活动。参赛运动员、教练员、赛事工作人员及广大球迷、家属,凭相关工作证件或赛事门票,即可享受景区门票减免、折扣套票、住宿餐饮优惠等多项专属福利,沉浸式感受梅州文旅魅力。
1、活动时间:2026年3月—2026年12月(特殊标注除外)
2、免门票
以下景区对参赛运动员、教练员、工作人员、球迷及家属(凭相关证件或门票)实行免门票政策
坪山梯田旅游区(大埔县,3A)
新丰寨旅游景区(五华县,3A)
双龙山旅游区(五华县,3A)
珍珠红诚意酒城旅游区(兴宁市,3A),同时可享酒类商品和餐饮8折
另外,南寿峰旅游景区(梅县区,4A)在赛事期间的周六日,对所有上述人员免大门票
3、门票低至10元起
梅州客天下旅游度假区(梅江区,4A)步行优惠门票:30元/人(五一、国庆节假日不可用)
爱丽丝庄园(梅江区,3A)优惠门票:25元/人
雁山湖国际花园度假区(梅县区,4A)观光门票优惠价:30元/人(2026年3月20日-12月底)
泰安楼客家文化旅游产业园(大埔县,4A)优惠价 20元/人
百侯名镇旅游区(大埔县,4A)优惠价 20元/人
瑞山生态旅游度假区(大埔县,3A)优惠价 30元/人
张弼士故居旅游区(大埔县,4A)博物馆门票 10元/人
富大陶瓷工业旅游区(大埔县,3A)门票 10元/人
熙和湾客乡文化旅游产业园(兴宁市,4A)参赛选手及随行人员 35元特惠门票
4、“门票+住宿+餐饮”组合优惠
南台卧佛山景区(平远县,3A)
58元享价值108元门票套票
南台·南舍民宿:门市价8折(含双早,不含景区,需提前2日预订)
南台悬崖民宿:门市价5折(含双早+双份景区套票,需提前2日预订)
缘来轩餐厅、临湖闲憩悬崖厅:餐饮8.8折
五指石景区(平远县,4A)
78元享价值150元门票套票
五指·悦梅酒店门市价8折优惠(含早含汤泉不含景区,须提前2日预订)
五指·石客人家小厨餐饮消费享8.8折优惠
麓湖山旅游区(梅县区,3A)
入园门票享受8折优惠(原价38元/人)
在酒店前台预订享客房优惠价:标双280元/间,豪华房330元/间
麓湖山酒店中餐厅用餐享受9折优惠
(优惠时间:2026年3月至2026年12月)
更多优惠,详见下表↓↓↓

编辑:叶晓洋
审核:黄炜明
请输入验证码