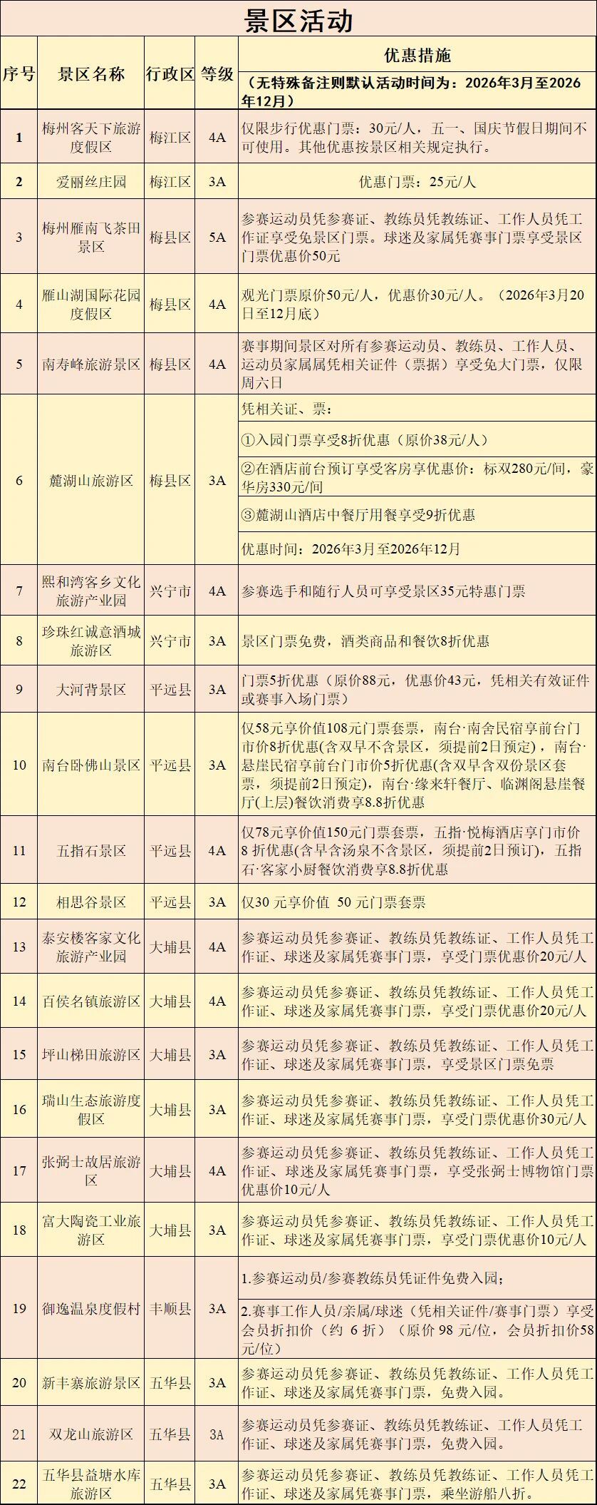
掌上梅州讯 记者获悉,为助力广东体育城市联赛的举办,梅州市文化广电旅游局携手全市各大旅游景区,为参赛队伍、观赛球迷送上诚意满满的门票优惠措施,以文旅“留量”引导观众从“看比赛”延伸到“游梅州”,深度体验客都魅力。
截至目前,梅州全市共有22家A级景区参与此次活动,具体优惠措施如下:

欢迎大家在参赛观赛之余,走进梅州的青山绿水与古韵老城,在优惠福利加持下,沉浸式感受客都梅州的独特魅力,解锁联赛与文旅碰撞的双重快乐。
梅州日报记者:刘晓娟
编辑:叶晓洋
审核:蔡颜颜
掌上梅州讯 记者获悉,为助力广东体育城市联赛的举办,梅州市文化广电旅游局携手全市各大旅游景区,为参赛队伍、观赛球迷送上诚意满满的门票优惠措施,以文旅“留量”引导观众从“看比赛”延伸到“游梅州”,深度体验客都魅力。
截至目前,梅州全市共有22家A级景区参与此次活动,具体优惠措施如下:

欢迎大家在参赛观赛之余,走进梅州的青山绿水与古韵老城,在优惠福利加持下,沉浸式感受客都梅州的独特魅力,解锁联赛与文旅碰撞的双重快乐。
梅州日报记者:刘晓娟
编辑:叶晓洋
审核:蔡颜颜
请输入验证码