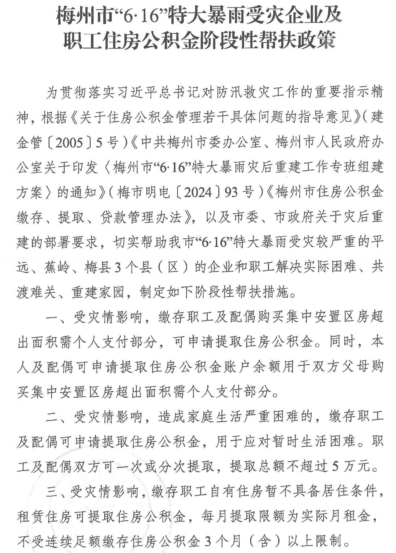
掌上梅州讯 7月15日,梅州市住房公积金中心发布《梅州市“6·16”特大暴雨受灾企业及职工住房公积金阶段性帮扶政策》。根据政策,受灾情影响较大急需资金支出的缴存职工,可提取住房公积金余额应对暂时生活困难,提取总额不超过5万元,支持受灾职工及配偶提取住房公积金购买集中安置区房等。
记者了解到,阶段性帮扶政策适用于灾情较为严重的平远县、蕉岭县、梅县区等三地,受灾缴存职工提出申请后,提供所在村、镇政府、单位出具的受灾情况证明材料,经市公积金中心核实无误后即可提取。阶段性帮扶政策自发布之日起实施,执行至2024年12月31日。
政策中明确,对受灾情影响的缴存职工及配偶,购买集中安置区房超出面积需个人支付部分可申请提取住房公积金,同时,本人及配偶可申请提取住房公积金账户余额用于双方父母购买集中安置区房超出面积需个人支付部分。此外,对于灾情发生后自有住房暂不具备居住条件,需要租赁住房并提取住房公积金的缴存职工,可每月按实提取,不受连续足额缴存3个月(含)以上限制,不受本人及配偶在梅州无自有住房限制,不受月缴存额限制。对于受灾情影响的缴存职工,如不能正常偿还住房公积金贷款的,不作逾期处理、不收罚息、不作为逾期记录报送征信部门,如逾期记录已上报征信部门,予以更正。
根据政策,受灾情影响的企业,无法按此前确定缴存比例缴存的,经职工代表大会或工会讨论通过后可登录梅州住房公积金网上办事大厅申请降低缴存比例或缓缴,降低比例不低于1%,缓缴申请至2024年12月31日,到期后再进行补缴,在此期间,单位职工可正常申请提取公积金和公积金贷款,不受断缴影响。(>>戳这里了解政策解读)
“此次帮扶性政策的出台,是梅州市住房公积金中心贯彻落实习近平总书记对防汛救灾工作的重要指示精神,贯彻落实党中央决策部署,按照省委书记黄坤明、省长王伟中等省领导来梅督导指示要求及市委市政府有关工作要求的一项有力举措。”市住房公积金中心相关负责人表示,该政策坚持人民至上、生命至上,有助于解决受灾企业和群众的生产生活困难,切实打赢防汛救灾及恢复重建攻坚战。
附政策全文↓↓


梅州日报记者:何梓瑜
编辑:黄炜明

请输入验证码