掌上梅州讯 5月16日,市教育局印发《2024年梅州市民办学校义务教育阶段招生入学工作实施方案》,对我市民办学校义务教育阶段招生入学工作的指导思想、基本原则、招生管理、招生流程、工作要求等提出了明确要求。市教育局针对该方案出台的背景、意义以及今年我市民办学校义务教育阶段招生工作新变化等进行了解析说明。
一、
《2024年梅州市民办学校义务教育阶段招生入学工作实施方案》的背景、意义。
根据《中华人民共和国义务教育法》《中华人民共和国民办教育促进法》《中共中央国务院关于深化教育教学改革全面提高义务教育质量的意见》《深化新时代教育评价改革总体方案》《教育部办公厅关于开展义务教育阳光招生专项行动(2024)的通知》(教基厅函〔2024〕11号)、《广东省教育厅关于进一步规范普通中小学招生入学工作的指导意见》(粤教基〔2020〕3号)、《梅州市教育局关于进一步规范普通中小学招生入学工作的实施意见》(梅市教〔2020〕30号)等文件精神,为进一步规范我市民办学校义务教育阶段招生工作管理,落实义务教育免试就近入学,民办义务教育学校招生纳入审批地统一管理,与公办学校同步招生,对报名人数超过招生计划的,实行电脑随机录取等工作要求,在认真总结我市往年民办学校义务教育阶段招生入学工作、听取各方意见建议的基础上,制定出台《2024年梅州市民办学校义务教育阶段招生入学工作实施方案》。
二、
《2024年梅州市民办学校义务教育阶段招生入学工作实施方案》的主要政策依据有哪些?
1.《中华人民共和国义务教育法》;
2.《中华人民共和国民办教育促进法》;
3.《中共中央 国务院关于深化教育教学改革全面提高义务教育质量的意见》(中发〔2019〕26号);
4.《深化新时代教育评价改革总体方案》;
5.《教育部办公厅关于开展义务教育阳光招生专项行动(2024)的通知》(教基厅函〔2024〕11号)
6.《广东省教育厅关于进一步规范普通中小学招生入学工作的指导意见》(粤教基〔2020〕3号);
7.《梅州市教育局关于进一步规范普通中小学招生入学工作的实施意见》(梅市教〔2020〕30号)。
三、
我市民办学校义务教育阶段的招生对象有哪些?
我市民办学校义务教育阶段招生对象:报读小学一年级的须是年满6周岁(即2018年8月31日及以前出生)、在全国中小学生学籍信息管理系统未有学籍信息的适龄儿童;报读初中一年级的须是具有正常学籍的小学应届毕业生。各民办学校应主要面向学校所在县(市、区)招生,具体招生对象和招生范围由各县(市、区)明确。
四、
民办学校义务教育阶段招生工作有何新变化?
与去年招生方案相比,今年招生方案主要有以下变化:
(一)对民办学校收费行为作了进一步要求。
明确“各民办学校是执行教育收费的收费主体;除学校财务机构以外,任何组织及个人不得以学校名义收取学费、住宿费、服务性收费及代收费。严禁收费备案账户外的收费行为。严禁采取只能以‘现金缴款’的单一缴款方式。根据《现金管理暂行条例》‘国家鼓励开户单位和个人在经济活动中,采取转账方式进行结算,减少使用现金’的规定,各民办学校原则上均须采取银行、微信等转账方式缴款,少量费用确需采取现金缴款的,必须严格执行现金收入应于当日送存开户银行的规定。违反上述规定的,原则上年检财务部分为不合格;年检财务不合格的民办学校,不得享受教育项目财政专项补助经费。”
(二)增加了2025年起我市民办学校义务教育阶段招生第三类免摇号资格人员(即民办学校自愿直升本校就读的学生)调整事项。
为进一步规范免摇号人员范围,促进教育公平,同时考虑到政策调整实施的有序衔接和平稳过渡,从2025年起,针对第三类免摇号资格人员(即民办学校自愿直升本校就读的学生)将作出如下调整:
1.办学许可证上办学层次同时包括小学和初中的民办学校,其小学毕业生方具有免摇号直升本校初中的资格。在此方案正式印发之日前(不含印发之日)已具有本校五年级学籍的学生,在其小学毕业时视为具有免摇号直升本校初中资格,此后,具有本校完整五、六年级学籍的学生方具有免摇号直升本校初中资格。
2.针对同一举办者分开举办的民办幼儿园和民办小学,除在此方案正式印发之日前(不含印发之日)已具有该幼儿园学籍的幼儿具有直升资格外(直升规则按往年规则执行),在方案印发后取得该幼儿园学籍的幼儿,不具有免摇号直升同一举办者分开举办的民办小学资格。
3.针对同一举办者分开举办的民办小学和民办初中,除在此方案正式印发之日前(不含印发之日)已具有该小学学籍的学生具有直升资格外(直升规则按往年规则执行),在方案印发后取得该小学学籍的学生,不具有免摇号直升同一举办者分开举办的民办初中资格。
4.办学许可证上办学层次同时包括幼儿园和小学的民办学校,幼儿园毕业生不具有直升本校小学的资格。
五、
报读民办学校时,学生及家长需注意哪些事项?
1.报读民办学校以自愿为原则,学生及家长应在充分了解民办学校办学条件、招生对象、招生范围、收费标准等相关情况后,慎重选择,并在规定时间内登录报名系统以唯一身份报名,按要求签订《自愿报读民办学校承诺书》,真实完整准确填报报名信息。
2.有意向选择报读民办学校的学生及家长须留意教育局和民办学校的网站、公众号等官方渠道发布的报名资讯,按规定在报名时间内进行网上报名。错过报名时间将影响孩子报读民办学校。
3.全市民办学校义务教育阶段招生按规定流程、时间和要求,通过市统一报名系统进行网上报名,网上报名时间为7月12—16日。
4.学生在网上报名时须提交真实准确有效的报名信息,提供真实的证明材料。如报名信息和证明材料存在造假行为,将会影响孩子报读民办学校。
5.港澳台及外籍且未有国内正常学籍的学生通过市统一报名平台报名后,须持相关材料证明原件到拟报读学校线下申请,由学校初审通过后,于7月19日前报主管教育行政部门复核。若未按时提供相关材料证明原件,将影响孩子的报名资格审核结果。
6.我市民办学校义务教育阶段招生网上报名无需交纳任何费用。
7.需要申请捆绑参与民办学校电脑随机摇号的双(多)胞胎学生,由家长在规定时间内线下向拟报读民办学校主管教育行政部门提出申请(我市民办学校主管教育行政部门见下表),经教育部门审核后,学生或家长使用双(多)胞胎姓名及其中一位学生的身份证信息登录系统报名,双(多)胞胎学生共用一个随机号,录取结果相同;若未申请捆绑摇号,则双(多)胞胎学生使用各自信息登录系统报名,使用不同随机号分别摇号,录取结果可能不同。

其中,申请捆绑参与市直民办学校电脑随机摇号的学生须在7月12日向市教育局基础教育科提出申请,按要求填写《双(多)胞胎学生自愿捆绑参与民办学校电脑随机摇号申请表》(可扫描下方二维码下载),并附相关证明材料,经市教育局审核后,登录系统报名。

六、
如何报读民办学校?可填报几所意向学校?
2024年全市民办学校义务教育阶段招生通过市统一报名系统进行网上报名,报名入口及其他相关事项将通过教育局和各民办学校的网站、微信公众号,以及新闻媒体等提前向社会公告。适龄儿童少年及家长以自愿为原则选择报读民办学校,每名适龄儿童少年可选报1所意向学校,并选择寄宿或非寄宿(二者择其一)。
七、
网上报名需要上传什么证明材料?
网上报名需上传户口本(含户主、监护人及报名学生页)、监护人身份证(正反面)、学生出生医学证明。监护人证明材料需与在报名系统填报的监护人信息一致;若户口本信息和学生出生医学证明无法证明监护人与报名学生的亲子关系,需另外提供能证明亲子关系的证明材料。
八、
2024年我市民办学校义务教育阶段的招生录取办法是什么?
2024年我市民办学校义务教育阶段招生按:具有免摇号资格人员(符合条件且可根据就读意愿优先安排入读的优抚优待对象—民办学校举办者直系亲属和该校教职工子女—民办学校自愿直升本校就读的学生)——参与公开报名学生的顺序依次录取。当某批次剩余学位不能满足该批次报名人数时,则对该批次报名学生实行电脑随机摇号录取,不再面向下一批次招生。
九、
民办学校义务教育阶段招生电脑随机摇号工作由谁组织?如何确保电脑随机摇号公正公平公开?
电脑随机摇号工作由民办学校所在县(市、区)教育行政部门统一组织实施。各县(市、区)严格电脑随机摇号过程管理,提前封存摇号电脑和程序,摇号过程断网进行,全程录像,并按规定邀请公证机构人员、纪检监察人员、人大代表、政协委员、新闻媒体代表和学生家长代表等参与监督,确保电脑随机摇号各环节公平公正公开。
十、
民办学校免摇号录取人员能报读其他民办学校吗?
民办学校免摇号录取人员名单经教育部门公示无异议或异议不成立的,视为确认录取,不得再报名参与我市其他民办学校招生录取。
十一、
被民办学校录取的适龄儿童少年,可以不到民办学校报到注册吗?
被民办学校通过免摇号录取或电脑随机摇号录取的适龄儿童少年,不再为其保留原公办学校招生学位,如无特殊原因(个人或家庭重大变故)必须在规定时间内到民办学校办理报到注册手续。若因特殊原因放弃民办学校学位且仍需到我市公办学校就读,则须在规定时间内向教育行政部门提交书面申请和相关佐证材料,由教育行政部门在统一招生结束后统筹安排到有空余学位的公办学校就读。
十二、
参加民办学校电脑随机摇号招生未被录取的学生如何安排?
参加民办学校电脑随机摇号招生未被录取的学生,仍按照公办学校招生结果入读。
十三、
如果网上报名时填错信息,或报名期间想撤销报名,该怎么办?
如果学生或家长在网上报名时填错信息,或想撤销报名,可在规定的报名时间内登录报名系统,对相关信息进行修改或选择撤销报名(取消申请)。报名时间截止后,不能更改报名信息,也不能撤销报名。
十四、
错过了招生报名时间,能在网上补报名吗?
网上报名系统只在规定的报名时间内开放,报名时间结束后,报名系统将关闭,不再接受报名。
十五、
若民办学校有空余学位,如何补录?
在办理报到注册手续后,若民办学校仍有空余学位,将向社会公开空余名额,在主管教育行政部门统一部署下依照规则替补录取(替补录取规则由主管教育行政部门提前向社会公布);若报名系统内符合条件的补录人数不足,民办学校可向社会招生。已被民办学校录取的学生不得参加其他学校补录。
十六、
建立新生学籍有什么规定?
各民办学校要严格落实学籍管理要求,为新生建立学籍档案,“一人一籍”,确保学籍信息的真实,严禁“人籍分离”“双重学籍”“学籍造假”等情况出现。
十七、
民办学校收费行为有什么规定?
各民办学校是执行教育收费的收费主体;除学校财务机构以外,任何组织及个人不得以学校名义收取学费、住宿费、服务性收费及代收费。严禁收费备案账户外的收费行为。严禁采取只能以“现金缴款”的单一缴款方式。根据《现金管理暂行条例》“国家鼓励开户单位和个人在经济活动中,采取转账方式进行结算,减少使用现金”的规定,各民办学校原则上均须采取银行、微信等转账方式缴款,少量费用确需采取现金缴款的,必须严格执行现金收入应于当日送存开户银行的规定。
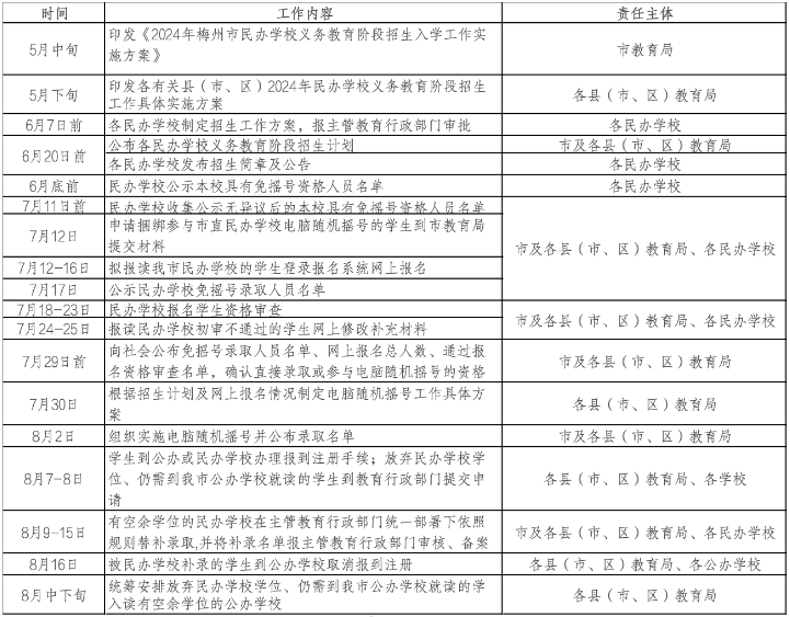
附:2024年梅州市民办学校义务教育阶段招生工作日程安排

梅州日报记者:吴海清
编辑:罗欢欢
审核:张英昊
请输入验证码