掌上梅州讯 记者今日从市疾控中心获悉,全国首个含奥密克戎变异株的神州细胞4价S三聚体蛋白疫苗(以下简称“4价新冠疫苗”)已于6月6日下午运达梅州,本周将陆续配送到各县(市、区)、各接种门诊,需要接种的市民可前往接种门诊咨询并知情同意、自愿免费接种。


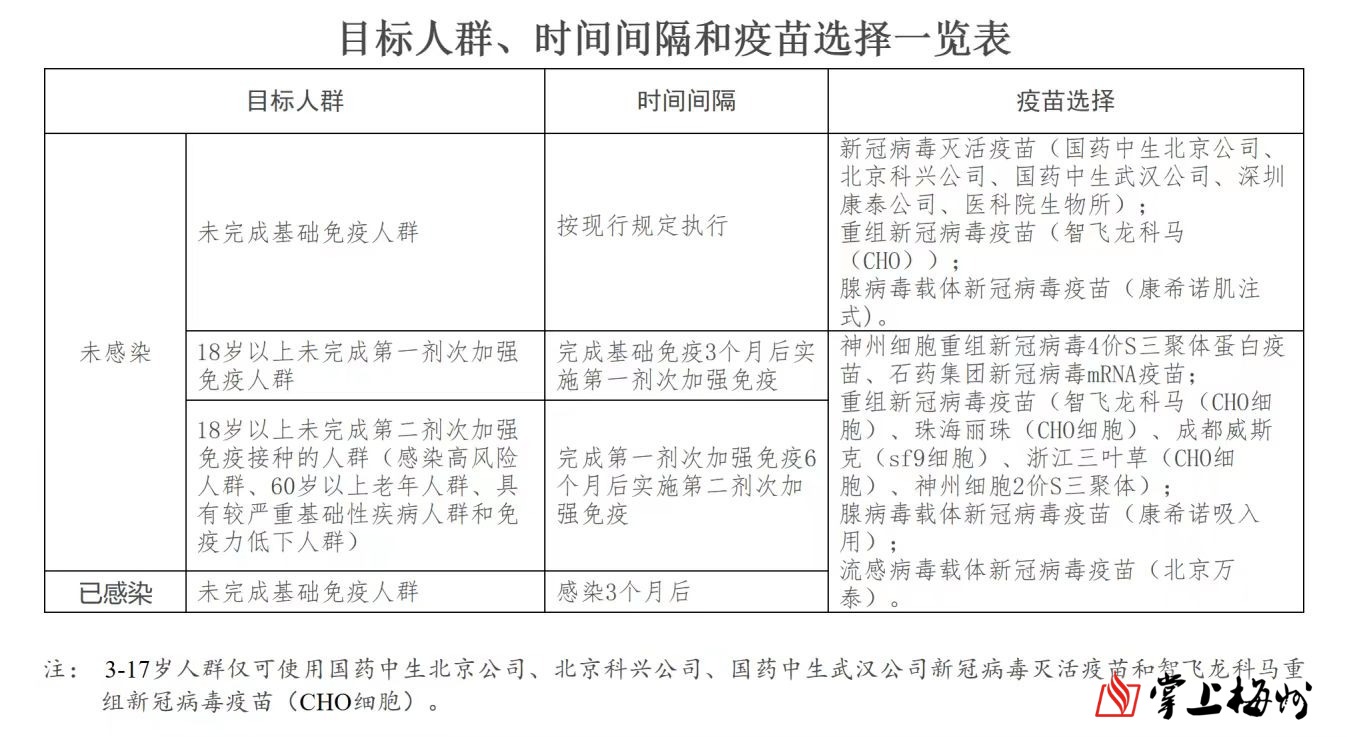
据悉,4价新冠疫苗是我国首个可同时预防包括阿尔法(Alpha)、贝塔(Beta)、德尔塔(Delta)和奥密克戎(Omicron-Ba.1)等4种新冠病毒变异株的多价疫苗。近期新冠病毒疫苗该怎么接种?市疾控中心主任医师肖胜传科普道,根据《应对近期新冠病毒感染疫情疫苗接种工作方案》要求,现阶段疫苗接种的重点是针对不同目标人群补齐免疫水平差距,进一步降低重症和死亡风险。随着疫情形势的变化,现阶段是否需要接种疫苗要根据感染情况、既往接种史以及年龄、身体状况等因素确定。

如何判断自己需不需要接种,怎么接种?
1、如果在此前疫情中未感染,但尚未完成既定免疫程序,则需要继续完成后续剂次的疫苗接种(包括基础和加强免疫)。
2、如果在此前疫情中已感染,但在感染前尚未完成基础免疫,则需要在感染3个月后再接种1剂次疫苗。
3、研究结果显示,基础免疫后再经历自然感染的人群和已完成既定免疫程序的人群,通过多次抗原刺激,能够产生较好的免疫保护。对于此类人群,短时间内再次接种疫苗的效果有限,暂不需要继续接种疫苗。后续将根据病毒变异情况、疫苗研发进展等确定相关人群是否需要继续接种疫苗。

目前我市接种门诊可选择的疫苗有灭活疫苗(北京生物、科兴中维和深圳康泰)、重组蛋白疫苗(智飞龙科马、珠海丽珠)、腺病毒载体疫苗(康希诺吸入用)和今天配送的4价新冠疫苗等,新冠病毒mRNA疫苗会根据省供应情况及时配送到各接种门诊,如有需求请咨询附近接种门诊和当地疾控中心。

文图/梅州日报记者:刘巧
编辑:刘滨
审核:练海林
请输入验证码