
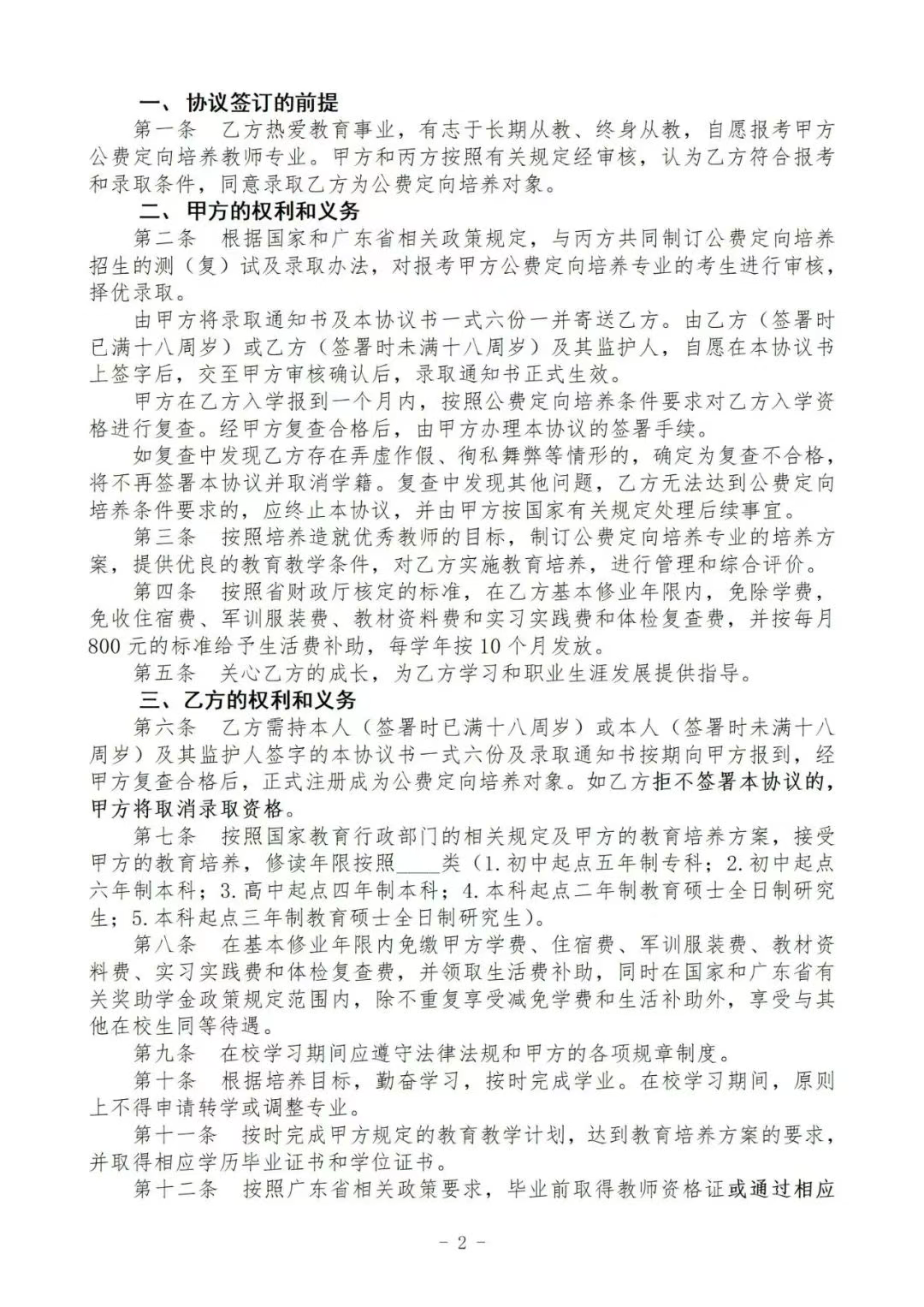
根据《广东省教育厅关于做好2025年公费定向培养粤东粤西粤北地区中小学教师有关工作的通知》文件精神,2025年嘉应学院继续承担公费定向培养粤东粤西粤北中小学教师专项计划。
一、招生计划
各专业定向地区及招生计划数详见下表。



二、招生范围
面向广东全省范围招生

三、报考对象与条件
报考对象仅限内地(大陆)户籍人员,且应符合以下条件:
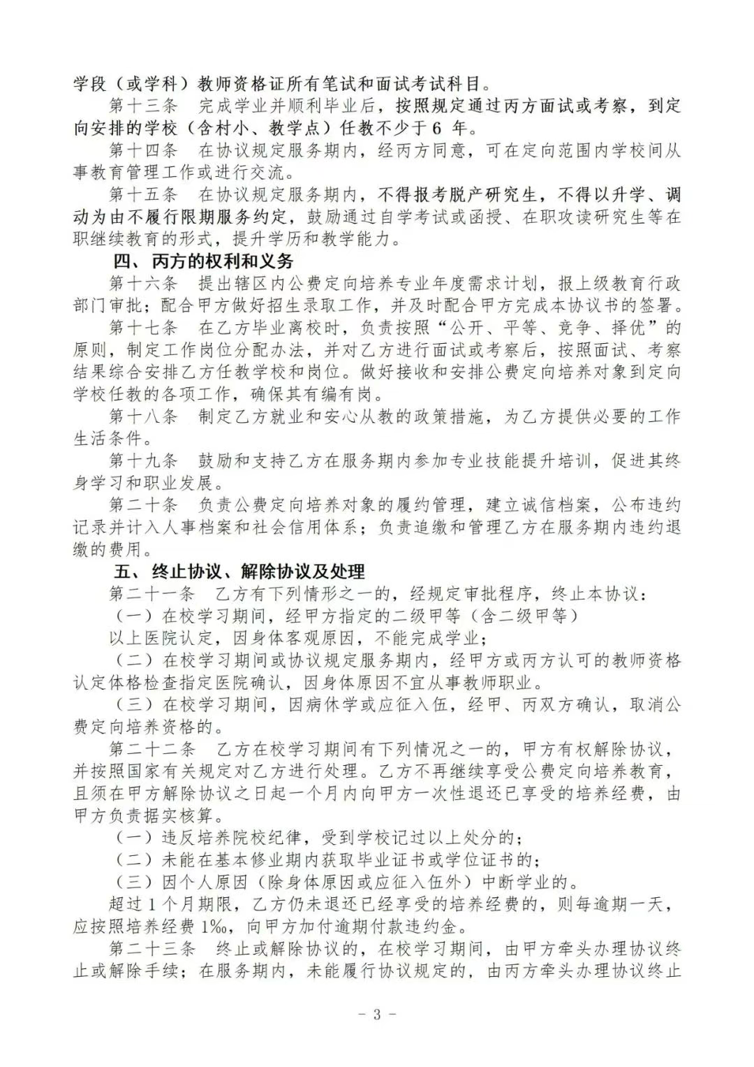
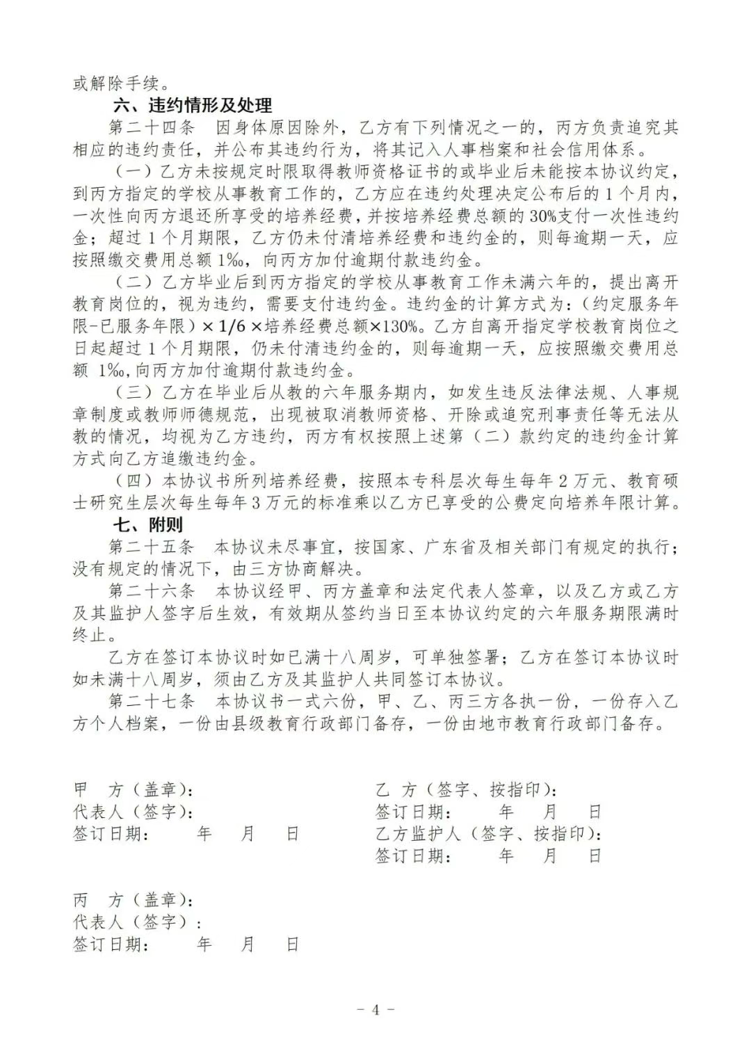
1、忠诚党和人民的教育事业,热爱教育工作,自愿报考定向培养师范专业,承诺在校学习不转学、不转专业,且保证毕业后服从计划来源地安排,到定向范围学校(含村小、教学点)任教不少于6年。
2、身体健康,参照《普通高等学校招生体检工作指导意见》《广东省教师资格申请人员体格检查标准(2013年修订版)》和《广东省事业单位公开招聘人员体检通用标准》等相关要求体检合格。
3、报考高中起点本科层次考生,高考成绩应达到2025年省招生委员会公布的公费定向培养教师专项计划录取最低分数线。
4、报考音乐、美术、体育类高中起点本科专业的考生,需参加普通高校招生统一考试的术科统考。考生高考成绩应达到2025年省招生委员会公布的公费定向培养教师专项计划录取文化科和术科最低分数线。

四、录取原则
公费定向培养粤东粤西粤北地区中小学教师试点专项计划实行“分数优先”原则,即根据考生投档总分排位情况从高到低录取。

五、优惠政策
(一)就读免学费:学生在校基本修业期内,免除学费、住宿费、军训服装费、教材资料费、实习实践费等。
(二)生活有补助:按每生每年8000元的标准发放生活补助费(每月800元,按10个月发放)。
(三)就业有安排:完成学业并顺利毕业后,按照规定通过培养计划来源地相关职能部门面试或考察,到定向安排的学校(含村小、教学点)任教不少于6年。

六、2024年录取情况


附协议书样板




编辑:罗欢欢
审核:张英昊
请输入验证码