根据省市转发《教育部办公厅关于开展义务教育阳光招生专项行动(2025)的通知》《广东省教育厅关于印发<广东省“义务教育入学一件事”工作方案>的通知》《梅州市教育局关于印发<梅州市“义务教育入学一件事”工作方案>的通知》精神,现对2025年秋季蕉岭县城区幼儿园升小学、小学升初中招生工作要求通知如下:
一、招生原则
1.根据“学校划片招生、相对就近入学”原则,按照城区区域划分招生范围,实行对口升学的方式招生;
2.规范招生行为,实行阳光招生,严格控制班额校额,大力促进蕉岭县义务教育优质均衡发展。
二、招生时间
入学系统招生时间分为3个阶段:
第一阶段:2025年8月13日(星期三)
第二阶段:2025年8月15日(星期五)
第三阶段:2025年8月18日(星期一)
三、招生对象
1.幼儿园升小学须年满6周岁(即2019年8月31日及以前出生)、在“全国中小学生学籍信息系统”未有学籍信息、且符合入读蕉岭县城区小学一年级条件的适龄儿童。
2.小学升初中须是在“全国中小学生学籍信息系统”有正常学籍的应届小学毕业生。
四、招生条件
1.根据不同招生对象实行分阶段招生登记

2.非本县户籍且城区无合法房产的幼升小学生根据居(租)住地在招生第三阶段报读友邦小学乐群校区、桂岭学校上村校区或蕉城镇中心小学;非本县户籍且城区无合法房产的小学毕业生根据居(租)住地在招生第三阶段报读实验中学城西校区或华侨中学初中部。
3.招生对象的户籍认定:户籍变更或迁移日期截止至2023年4月30日前(注:为建立健全防控大校额、大班额长效机制,蕉岭县根据实际暂不执行2023年5月1日起实施的《梅州市公安局关于印发<梅州市户口迁入若干规定>的通知》)。
4.本通知所指房产是指在蕉岭县不动产登记部门办理了产权登记(含税务登记)的住宅类住房(含公寓),不含商铺、仓库、厂房等;房产证中房屋产权如有父母或学生本人之外其他权利人的,必须到不动产登记部门出具房屋产权人占有份额比例的资料,父母或学生本人占有房产份额比例≥50%方可认定报名。
五、招生人数
(一)2025年蕉岭县城区小学一年级招生班级及招生人数

(二)2025年蕉岭县城区中学七年级招生班级及招生人数

(注:海航基础班招生工作由蕉岭中学负责实施)
六、招生区域
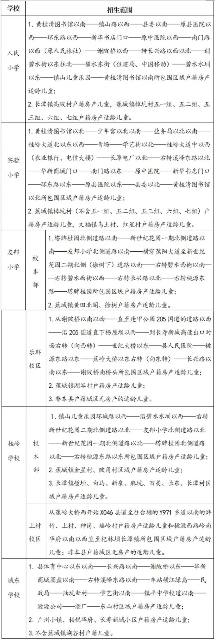
(一)2025年蕉岭县城区小学一年级招生区域

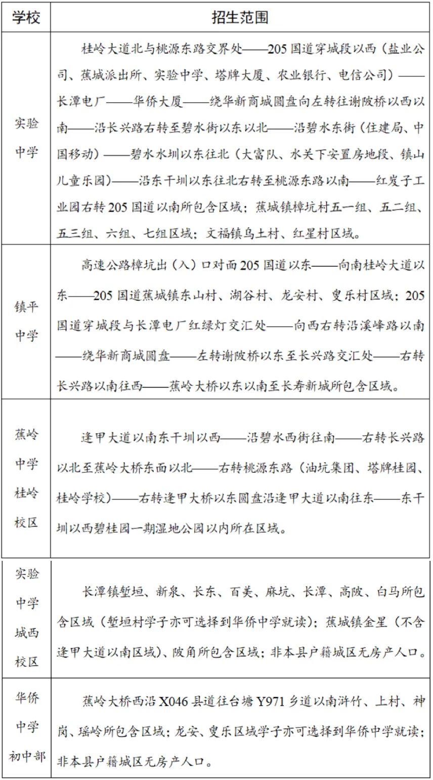
(二)2025年蕉岭县城区中学七年级招生区域

七、招生步骤
1.学生家长应严格按规定时间节点通过手机微信扫描二维码进行线上报名登记,为方便线上报名登记操作,请学生家长按照《蕉岭县公办学校新生入学报名平台操作手册家长手机端》(见附件3),在线上报名登记时间开始前,提前绑定学生信息以及电子证照授权,逾期视作放弃学位,不再开放系统补录。

如有学生家长无法通过手机线上进行报名或不熟悉操作流程,县教育局同步开设窗口(设在县教育局中栋二楼会议室),将由工作人员辅助学生家长进行线上报名。
2.城区蕉岭中学桂岭校区委派2名、华侨中学委派2名、镇平中学委派2名、实验中学委派4名(含2名城西校区)、人民小学委派2名、实验小学委派2名、城东学校委派2名、友邦小学委派4名(含2名乐群校区)、桂岭学校委派4名(含2名上村校区)共24名熟悉本校招生区域工作人员到局招生系统管理中心参与招生工作。
3.结合蕉岭中学桂岭校区、友邦小学及桂岭学校学位实际情况,此三校只招收符合第一阶段条件的学生,符合第二、三阶段条件学生可报名登记其它城区学校对应阶段。城区其它学校如果每一阶段招生登记人数未满招生计划数90%,可进行下一阶段招生报名;招生报名人数达到招生计划数90%,则不再进行下一阶段招生,招生工作结束。
4.县教育局将对各学校各阶段招生报名情况进行审核查验,核准后将招生名单返回学校,学校将在相应时间公布已录取学生名单。
5.招生全面结束后,各学校组织人员给已录取学生填写《入学通知书》;被录取的学生家长应携带学生户口簿和家长本人身份证于8月21日到录取学校领取《入学通知书》,逾期未领视作放弃学位。
八、招生纪律
1.认真做好城区幼儿园升小学、小学升初中招生政策宣传工作。各学校、幼儿园要认真学习招生文件,深刻领会贯彻文件精神,正确、积极地向社会群众宣传招生政策。
2.每位学生按照自身条件只能在对应学校对应招生阶段进行报名,不得重复报名其它学校。如发现重复报名被多校录取或提供虚假资料报名,取消该生所报学校入学资格,并依法依规追究当事人责任,由教育局重新统筹安排该生入读其它学校。
3.蕉岭中学桂岭校区、友邦小学及桂岭学校对符合第一阶段条件的学生应招尽招,不存在额满停招行为,学生家长不必恐慌焦虑。
4.局教育股做好招生审核、协调工作,蕉岭县人民政府教育督导室、蕉岭县纪委监委第十派驻纪检监察组负责督导监管。
九、咨询及监督电话(周一至周五8:30-12:00,14:30-18:00)
蕉岭县教育局
咨询电话:0753-7877610
投诉电话:0753-7862222
本办法解释权归蕉岭县教育局,未尽事宜,由蕉岭县教育局负责解释。
附件:
1.2025年蕉岭县城区小学一年级招生区域示意图

2.2025年蕉岭县城区中学七年级招生区域示意图

3.蕉岭县公办学校新生入学报名平台操作手册家长手机端

编辑:杨舒琳
审核:蔡颜颜
请输入验证码