为进一步规范全县校外教育培训机构管理,根据《广东省教育厅关于公布校外教育培训机构治理工作投诉举报方式的通知》要求,蕉岭县教育、文广旅体、科技等部门设立了校外教育培训机构治理工作投诉举报电话和邮箱,受理相关举报投诉问题。
一、举报受理范围
校外教育培训机构无办学许可证违法办学、未按国家规定的时间开展培训、超标超前培训、培训内容低俗违法、提供境外教育课程、培训老师不具备相应教师资格以及消防安全等问题。
二、举报反映方式
如发现校外教育培训机构存在以上问题的,请向教育行政部门、文广旅体部门和科技部门举报,举报要求有具体线索材料。以个人名义反映的提倡实名,以单位名义反映的应加盖本单位印章。
三、举报电话受理时间
工作日(周一至周五)9:00—11:30,14:30—17:30。附件:1.举报电话和邮箱2.蕉岭县证照齐全校外培训机构名单
附件:
1.举报电话和邮箱
2.蕉岭县证照齐全校外培训机构名单
蕉岭县“双减”工作专门协调机制办公室
2023年11月21日
附件1:举报电话和邮箱

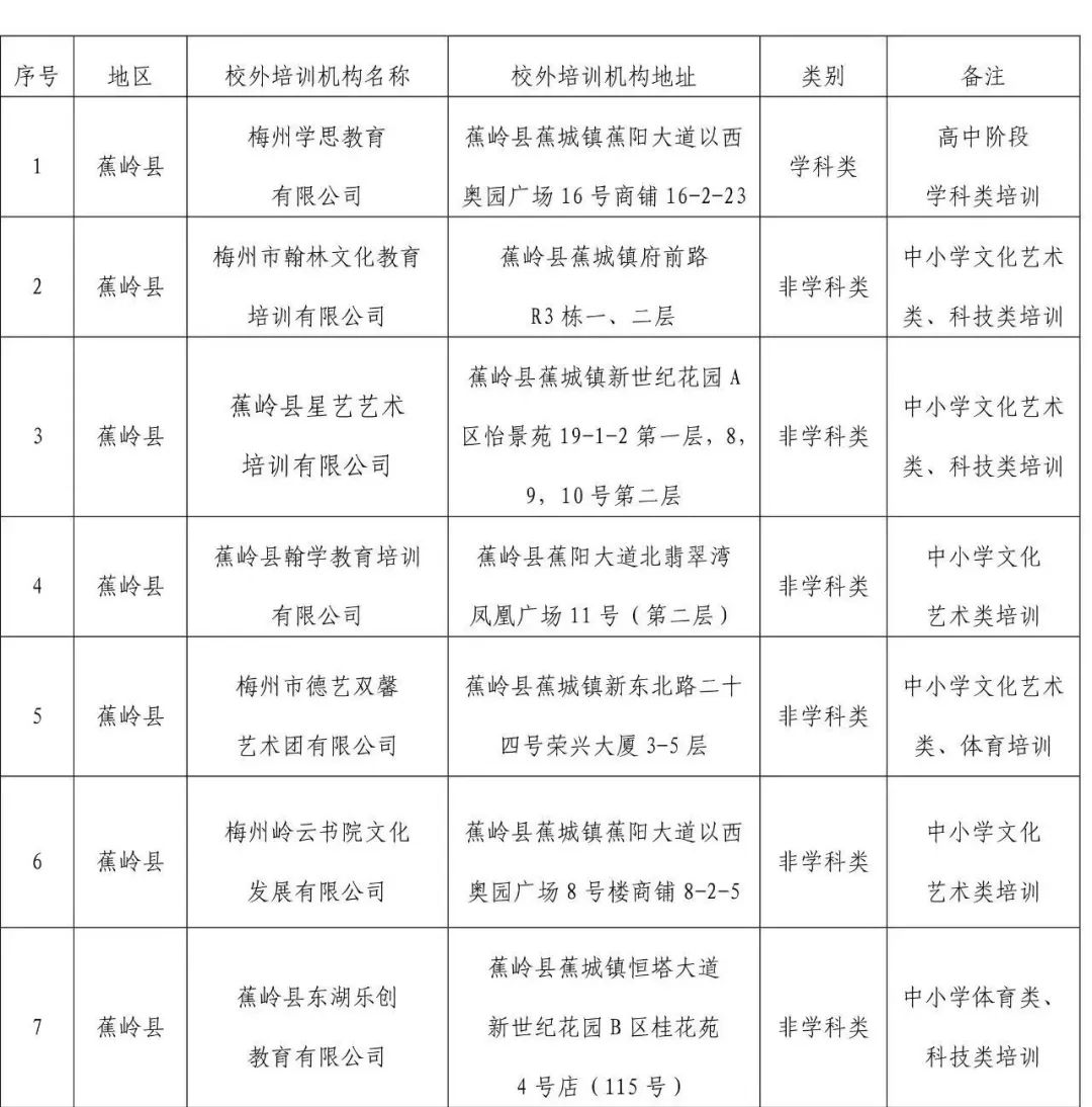
附件2:蕉岭县证照齐全校外培训机构名单



编辑:李玉培(实习)李舒宇
审核:蔡颜颜
请输入验证码